一、I2C总线介绍
I2C(Inter-Integrated Circuit)总线是由PHILIPS公司开发的两线式串行总线,用于连接微控制器及其外围设备。是微电子通信控制领域广泛采用的一种总线标准。
它是同步通信的一种特殊形式,具有接口线少,控制方式简单,器件封装形式小,通信速率较高等优点。
I2C总线只有两根双向信号线。一根是数据线SDA,另一根是时钟线SCL。由于其管脚少,硬件实现简单,可扩展性强等特点,因此被广泛的使用在各大集成芯片内。
(一)I2C物理层

I2C通信设备常用的连接方式.png?imageView2/2/w/1000
特点:
(1)它是一个支持多设备的总线。
(2)I2C 总线只使用两条总线线路,SDA、SCL。
(3)每个连接到总线的设备都有一个独立的地址,主机可以利用这个地址进行不同设备之间的访问。
(4)总线通过上拉电阻接到电源。当 I2C 设备空闲时,会输出高阻态,而当所有设备都空闲,都输出高阻态时,由上拉电阻把总线拉成高电平。
(5)多个主机同时使用总线时,为了防止数据冲突,会利用仲裁方式决定由哪个设备占用总线。
(6)具有三种传输模式:标准模式传输速率为 100kbit/s ,快速模式为 400kbit/s ,高速模式下可达 3.4Mbit/s,但目前大多 I2C 设备尚不支持高速模式。
(7)连接到相同总线的 IC 数量受到总线的最大电容 400pF 限制。
(二)I2C协议层
I2C 的协议定义了通信的起始和停止信号、数据有效性、响应、仲裁、时钟同步和地址广播等环节。
(1)数据有效性规定

数据有效性规定.png?imageView2/2/w/1000
每次数据传输都以字节为单位,每次传输的字节数不受限制。
(2)起始和停止信号

起始和停止信号.png?imageView2/2/w/1000
(3)应答响应

应答响应.png?imageView2/2/w/1000
每一个字节必须保证是8位长度。数据传送时,先传送最高位(MSB),每一个被传送的字节后面都必须跟随一位应答位(即一帧共有9位)。
由于某种原因从机不对主机寻址信号应答时(如从机正在进行实时性的处理工作而无法接收总线上的数据),它必须将数据线置于高电平,而由主机产生一个终止信号以结束总线的数据传送。
如果从机对主机进行了应答,但在数据传送一段时间后无法继续接收更多的数据时,从机可以通过对无法接收的第一个数据字节的“非应答”通知主机,主机则应发出终止信号以结束数据的继续传送。
当主机接收数据时,它收到最后一个数据字节后,必须向从机发出一个结束传送的信号。这个信号是由对从机的“非应答”来实现的。然后,从机释放SDA线,以允许主机产生终止信号。
(4)总线的寻址方式
I2C总线寻址按照从机地址位数可分为两种,一种是7位,另一种是10位。采用7位的寻址字节(寻址字节是起始信号后的第一个字节)的位定义如下:

采用7位的寻址字节(寻址字节是起始信号后的第一个字节)的位定义.png?imageView2/2/w/1000
10位寻址和7 位寻址兼容,而且可以结合使用。
当主机发送了一个地址后,总线上的每个器件都将头7 位与它自己的地址比较,如果一样,器件会判定它被主机寻址,其他地址不同的器件将被忽略后面的数据信号。至于是从机接收器还是从机发送器,都由R/W 位决定的。
从机的地址由固定部分和可编程部分组成。在一个系统中可能希望接入多个相同的从机,从机地址中可编程部分决定了可接入总线该类器件的最大数目。如一个从机的7位寻址位有4位是固定位,3位是可编程位,这时仅能寻址8个同样的器件,即可以有8个同样的器件接入到该I2C总线系统中。
(5)数据传输
I2C总线上传送的数据信号是广义的,既包括地址信号,又包括真正的数据信号。在起始信号后必须传送一个从机的地址(7位),第8位是数据的传送方向位(R/W),用“0”表示主机发送(写)数据(W),“1”表示主机接收数据(R)。每次数据传送总是由主机产生的终止信号结束。但是,若主机希望继续占用总线进行新的数据传送,则可以不产生终止信号,马上再次发出起始信号对另一从机进行寻址。
在总线的一次数据传送过程中,可以有以下几种组合方式:
a、主机向从机发送数据,数据传送方向在整个传送过程中不变

主机向从机发送数据,数据传送方向在整个传送过程中不变 .png?imageView2/2/w/1000
b、主机在第一个字节后,立即从从机读数据

主机在第一个字节后,立即从从机读数据.png?imageView2/2/w/1000
c、在传送过程中,当需要改变传送方向时,起始信号和从机地址都被重复产生一次,但两次读/写方向位正好反相

在传送过程中,当需要改变传送方向时,起始信号和从机地址都被重 复产生一次,但两次读/写方向位正好反相.png?imageView2/2/w/1000
二、EEPR0M(AT24C02)介绍
AT24C01/02/04/08/16...是一个1K/2K/4K/8K/16K位串行CMOS,内部含有128/256/512/1024/2048个8位字节,AT24C01有一个8字节页写缓冲器,AT24C02/04/08/16有一个16字节页写缓冲器。该器件通过I2C总线接口进行操作,它有一个专门的写保护功能。

AT24C02.png?imageView2/2/w/1000

AT24C02.png?imageView2/2/w/1000
AT24C02器件地址为7位,高4位固定为1010,低3位由 A0/A1/A2信号线的电平决定。因为传输地址或数据是以字节为单位传送的,当传送地址时,器件地址占7位,还有最后一位(最低位R/W)用来选择读写方向,它与地址无关。

AT24C02.png?imageView2/2/w/1000

AT24C02.png?imageView2/2/w/1000

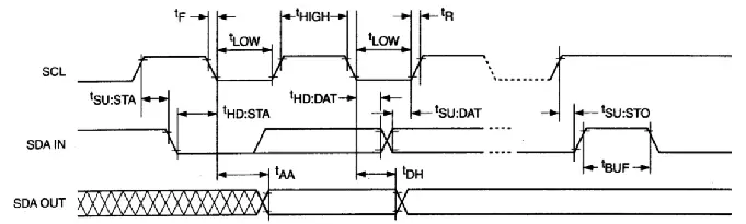
I2C总线时序.png?imageView2/2/w/1000

I2C总线时序.png?imageView2/2/w/1000
三、硬件电路

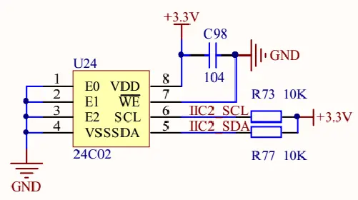
AT24C02(EEPROM)电路.png?imageView2/2/w/1000

AT24C02(EEPROM)电路.png?imageView2/2/w/1000
上一篇:STM32入门项目笔记
下一篇:Arduino 与 STM32 进行 CAN 通讯
推荐阅读最新更新时间:2026-03-25 12:33
- 热门资源推荐
- 热门放大器推荐
- 用于 7VIN 至 16VIN、1.5V 和 1.2V 输出的 LTM4628EV DC/DC 模块稳压器的典型应用电路
- 使用 Analog Devices 的 LTC3728LIGN 的参考设计
- DER-406 - 适用于 A19 灯的 5.76 W 高 PF 非隔离降压-升压型 TRIAC 调光 LED 驱动器
- ADR5045B 5V 输出精密微功率并联模式电压基准的典型应用
- LT3970EDDB-3.42 2.5V 降压转换器的典型应用
- MC78M08BDTG 8V 电流调节器的典型应用
- LT1021DCN8-5 精密电压基准的典型应用
- DER-282 - 100W, 扁平(11 mm), LLC DC-DC转换器
- REF193 低压差开尔文连接电压基准的典型应用电路
- LT3088EM 线性稳压器用于添加软启动的典型应用
- 英特尔创始人、“摩尔定律”提出者戈登·摩尔去世
- 本周机器人行业大事件TOP5
- G20周刊|埃斯顿与北自所达成战略合作、海康机器人发布光伏组件汇流带视觉检测解决方案
- 14家工业智能企业入选《上海市智能机器人标杆企业与应用场景推荐目录》
- 大声量 | 2023机器视觉技术与应用峰会议程新鲜出炉!
- OK6410A 开发板 (八) 37 linux-5.11 OK6410A 内存管理第五阶段
- OK6410A 开发板 (八) 38 linux-5.11 OK6410A 为什么需要这么多内存管理器
- 保时捷高管:汽车芯片的供应范式彻底转变
- OK6410A 开发板 (八) 39 linux-5.11 OK6410A memblock 的 alloc 和 free
- stm32和电机开发(开篇)

I2C定义文件
STM32模拟串口
dm9000cep网卡通信
现代雷达系统的信号设计
BFR340T






京公网安备 11010802033920号