STC89C52RC是STC公司生产的一种低功耗、高性能CMOS8位微控制器,具有 8K字节系统可编程Flash存储器。STC89C52使用经典的MCS-51内核,但做了很多的改进使得芯片具有传统51单片机不具备的功能。在单芯片上,拥有灵巧的8 位CPU 和在系统可编程Flash,使得STC89C52为众多嵌入式控制应用系统提供高灵活、超有效的解决方案。
标准功能

具有以下标准功能: 8k字节Flash,512字节RAM, 32 位I/O 口线,看门狗定时器,内置4KB EEPROM,MAX810复位电路,3个16 位定时器/计数器,4个外部中断,一个7向量4级中断结构(兼容传统51的5向量2级中断结构),全双工串行口。另外 STC89C52 可降至0Hz 静态逻辑操作,支持2种软件可选择节电模式。空闲模式下,CPU 停止工作,允许RAM、定时器/计数器、串口、中断继续工作。掉电保护方式下,RAM内容被保存,振荡器被冻结,单片机一切工作停止,直到下一个中断或硬件复位为止。最高运作频率35MHz,6T/12T可选。
主要特性

8K字节程序存储空间;
512字节数据存储空间;
内带4K字节EEPROM存储空间;
可直接使用串口下载;
器件参数
编辑
1. 增强型8051单片机,6 时钟/机器周期和12 时钟/机器周期可以任意 选择,指令代码完全兼容传统8051.[1]
2. 工作电压:5.5V~3.3V(5V单片机)/3.8V~2.0V(3V 单片机)
3.工作频率范围:0~40MHz,相当于普通8051 的0~80MHz,实际工作 频率可达48MHz
4. 用户应用程序空间为8K字节
5. 片上集成512 字节RAM
6. 通用I/O 口(32 个),复位后为:P0/P1/P2/P3 是准双向口/弱上拉, P0 口是漏极开路输出,作为总线扩展用时,不用加上拉电阻,作为 I/O 口用时,需加上拉电阻。
7. ISP(在系统可编程)/IAP(在应用可编程),无需专用编程器,无 需专用仿真器,可通过串口(RxD/P3.0,TxD/P3.1)直接下载用户程 序,数秒即可完成一片
8. 具有EEPROM 功能
9. 共3 个16 位定时器/计数器。即定时器T0、T1、T2
10.外部中断4 路,下降沿中断或低电平触发电路,Power Down 模式可 由外部中断低电平触发中断方式唤醒
11. 通用异步串行口(UART),还可用定时器软件实现多个UART
12. 工作温度范围:-40~+85℃(工业级)/0~75℃(商业级)
13. PDIP封装


关键字:单片机 STC89C52
引用地址:
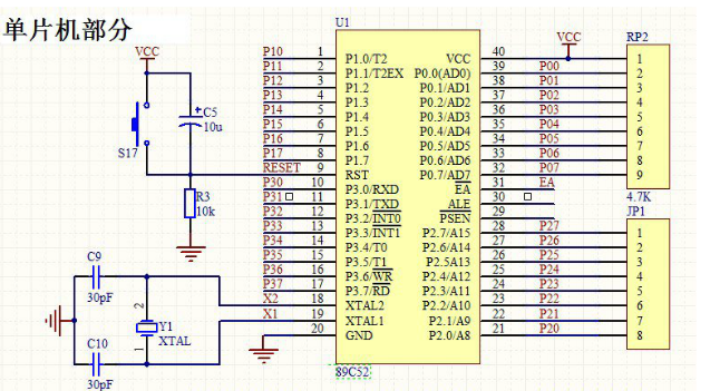
单片机:STC89C52的最小单元
推荐阅读最新更新时间:2026-03-22 09:56
单片机:STC89C52的最小单元
STC89C52RC是STC公司生产的一种低功耗、高性能CMOS8位微控制器,具有 8K字节系统可编程Flash存储器。STC89C52使用经典的MCS-51内核,但做了很多的改进使得芯片具有传统51单片机不具备的功能。在单芯片上,拥有灵巧的8 位CPU 和在系统可编程Flash,使得STC89C52为众多嵌入式控制应用系统提供高灵活、超有效的解决方案。 标准功能 具有以下标准功能: 8k字节Flash,512字节RAM, 32 位I/O 口线,看门狗定时器,内置4KB EEPROM,MAX810复位电路,3个16 位定时器/计数器,4个外部中断,一个7向量4级中断结构(兼容传统51的5向量2级中断结构),全双工串行口。另外
[单片机]
意法半导体推出市场上裸片最小的1-Gbit和512-Mbit 65nm多电平单元NOR闪存
65nm MLC技术为目前批量生产的90nm NOR闪存顺利升级铺平了道路,同时还提高了闪存的密度和性能 中国 — 世界领先的手机闪存解决方案供应商意法半导体(纽约证券交易所代码:STM)2月14日推出了一个采用65nm制造工艺的PR系列NOR闪存产品。基于第四代多电平单元(MLC)技术,65nm PR系列闪存的软硬件兼容现有的90nm PR系列NOR闪存,为客户升级现有系统提供了一条捷径,同时还提高了存储密度和产品性能。 为满足移动应用市场对高分辨相机、多媒体内容和快速联网的需求,新的65nm PR系列闪存的突发读取速度达到133MHz,编程速度达到1.0-MB/s,支持深关断睡眠模式,采用1.8V电源电压。这个先进的NO
[新品]
MPC555的发动机电控单元最小系统设计
摘 要:介绍一种32位RISC微控制器MPC555在高压共轨柴油发动机电子控制单元(ECU)中的应用;给出以单片MPC555最小系统及TornadoforOSEKWorks嵌入式集成开发环境为ECU硬件和软件开发平台的实现方案;侧重介绍ECU的硬件功能模块、软件总体设计等。利用MPC555的丰富片上资源和基于OSEK/VDX标准的实时多任务操作系统集成开发环境,减少ECU软硬件开发的复杂性,保证发动机管理系统对ECU苛刻的实时性和可靠性要求。
关键词:发动机电子控制单元(ECU) MPC555 实时操作系统(RTOS)
随着当前电子技术及发动机电控技术的发展,以32位嵌入式微控制器及多任务实时操作系统为基本技术特征的新
[应用]
基于STC89C52单片机的LED显示器设计
随着LED 显示屏在广告领域的广泛应用,控制系统也在逐步发展。由于控制系统是基于嵌入式微处理器而开发的,所以,单片机在其中占有非常重要的位置。LED 显示屏的控制比较复杂,特别是其特殊效果的显示,比如循环移动、覆盖霓虹灯效果,对处理器的运算速度和执行效率提出了很高的要求,因此,很多控制器生产厂家都采用高端嵌入式系统进行设计。这样做,虽然能在一定程度上提高数据的处理速度,但并不能完全满足所有显示效果的要求,而且开发成本和产品成本也会成倍长,甚至由于设计不当还可能会在显示时出现画面抖动、闪烁和重影等情况。归根结底,在LED 显示屏控制器的设计中,硬件是很重要的因素之一,同时,还要考虑显示数据的组织方式,采用软硬件结合的方法设计一款性价
[单片机]
基于STC89C52单片机的数字电流电压表设计
1.简述 本文介绍了基于STC89C52单片机为核心,分别以ACS712-05芯片和串联分压电路为为电流检测和电压检测电路,并通过AD0809数模转换芯片对电压信号进行采集和转换,传输给单片机进行处理,最后将处理后的电压值和电流值通过LCD1602显示屏显示出来。 2.硬件设计 本设计的硬件主要分为5部分,分别为:单片机最小系统、电流信号采样电路、电压信号采集电路、ADC转换电路、LCD1602显示屏电路。 硬件框图如图: (1)电流信号采集电路 电流信号采集电路采用了ACS712-05芯片,该芯完全基于霍尔感应的原理设计,由一个精确的低偏移线性霍尔传感器电路与位于接近IC表面的铜箔组成、,电流流过铜箔时,产生一个磁场,霍
[单片机]
基于STC89C52单片机的自动窗帘控制系统设计
1.简介 自动窗帘控制系统核心采用的是单片机STC89C52,其次利用了光照传感器、按键、显示屏以及信号调理电路等外围电路,使整个系统在各模块的配合下可实现半自动控制、自动控制、定时控制等功能。 其主要功能有6个,分别为: 1.手动控制:该功能是根据用户的需求通过按键进行窗帘的开关,此功能可以使窗帘的开闭处于任何一种状态; 2.光照自动控制:系统可以根据用户设定的光照强度值通过感光器采集光照自动开关窗帘; 3.时间控制:此功能是根据用户设定的时间一次性开关窗帘,并显示当前温度。 4.温度报警系统:可以自行设置温度报警温度。 5.时间显示及闹钟系统:可以自行设置闹钟时间。 6.手动自动控制按键随时切换 2.硬件设计 自动窗帘
[单片机]
基于STC89C52单片机的液位远程监控器原理图
本设计由主机和从机组成。 主机由STC89C52单片机电路+蓝牙主机电路+超声波测距模块电路+电源电路组成。 从机由STC89C52单片机电路+LCD1602液晶显示电路+蓝牙从机模块电路+蜂鸣器报警电路+水泵控制电路+电源电路组成。 1、主机的超声波检测水位,并且将水位信息通过蓝牙传输给从机,并在从机的1602液晶上实时显示。 2、如果主机检测到水位超过30cm,则从机的蜂鸣器报警,且水泵启动。
[单片机]
51单片机-STC89C52系列学习第二篇之寄存器学习
学习单片机实际上就是学习如何操作寄存器。 51单片机使用sfr来定义具有特殊功能的寄存器。 如:sfr P1 = 0x90; 如果你想使用P1口的第1位来点亮LED灯,假设高电平点亮,可以这样做: 法一: sfr P1 = 0x90;//定义P1寄存器的地址 sbit P1.0 = 0x90;//定义P1寄存器的第一位的地址 P1.0 = 1;//点亮LED灯 法二: sfr P1 = 0x90;//定义P1寄存器的地址 sbit LED = P1^0; LED = 1; 下面为一些常用寄存器:
[单片机]