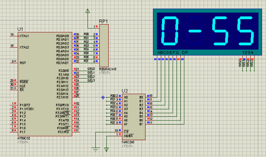
1 实验现象(四个参数:窗口(通道)+分隔符+参数数据)






2 参考程序
2.1 主函数
#include 'DisplaySmg.h'
unsigned char wnd; //窗口或参数的个数,状态机设计
unsigned char param1=55; //参数1
unsigned char param2=66; //参数2
unsigned char param3=77; //参数3
unsigned char param4=88; //参数4
void disp_service();
void main()
{
unsigned int i; //0~65535
for(i=0;i<5000;i++) //数码管开机显示
{
DisplaySmg(); //函数执行一次,for循环i控制显示时间
}
while(1)
{
disp_service();
}
}
void disp_service()
{
unsigned int i; //如果为char,i始终到不了5000
switch(wnd)
{
case 0:
{
LedBuf[0]=0;
LedBuf[1]=22;
LedBuf[2]=param1/10;
LedBuf[3]=param1%10;
for(i=0;i<5000;i++)
{
DisplaySmg(); //调用数码管显示函数,该函数仅执行一次
}
wnd++;
break;
}
case 1:
{
LedBuf[0]=1;
LedBuf[1]=22;
LedBuf[2]=param2/10;
LedBuf[3]=param2%10;
for(i=0;i<5000;i++)
{
DisplaySmg(); //调用数码管显示函数,该函数仅执行一次
}
wnd++;
break;
}
case 2:
{
LedBuf[0]=2;
LedBuf[1]=22;
LedBuf[2]=param3/10;
LedBuf[3]=param3%10;
for(i=0;i<5000;i++)
{
DisplaySmg(); //调用数码管显示函数,该函数仅执行一次
}
wnd++;
break;
}
case 3:
{
LedBuf[0]=3;
LedBuf[1]=22;
LedBuf[2]=param4/10;
LedBuf[3]=param4%10;
for(i=0;i<5000;i++)
{
DisplaySmg(); //调用数码管显示函数,该函数仅执行一次
}
wnd=0;
break;
}
default:break;
}
}
2.2 数码管显示函数模块(采用switch case语言实现)
#ifndef __DisplaySmg_H__
#define __DisplaySmg_H__
#include
#include 'DelayXms.h'
#define GPIO_SEG P0 //段选端
#define GPIO_SEL P2 //位选端
#define SMG_NUM 4 //数码管的个数
extern unsigned char LedBuf[]; //外部变量声明
void DisplaySmg();
#endif
#include 'DisplaySmg.h'
unsigned char code LedData[]={ //共阴型数码管的段码表,字符,序号
0x3F, //'0',0
0x06, //'1',1
0x5B, //'2',2
0x4F, //'3',3
0x66, //'4',4
0x6D, //'5',5
0x7D, //'6',6
0x07, //'7',7
0x7F, //'8',8
0x6F, //'9',9
0x77, //'A',10
0x7C, //'B',11
0x39, //'C',12
0x5E, //'D',13
0x79, //'E',14
0x71, //'F',15
0x76, //'H',16
0x38, //'L',17
0x37, //'n',18
0x3E, //'u',19
0x73, //'P',20
0x5C, //'o',21
0x40, //'-',22
0x00, //熄灭 23
};
unsigned char code LedAddr[]={0xfe,0xfd,0xfb,0xf7}; //数码管位选
unsigned char LedBuf[]={22,22,22,22}; //显示缓存区
void DisplaySmg()
{
unsigned char i; //等价于 'static unsigned char i = 0;'
//第一步 送段码
//第二步 送位选
//第三步 延时1ms,<10ms
//第四步 消影(共阴形)
switch(i)
{
case 0:
GPIO_SEG = LedData[LedBuf[0]];
GPIO_SEL = LedAddr[0];
DelayXms(1);
GPIO_SEG = 0x00;
i++;
break;
case 1:
GPIO_SEG = LedData[LedBuf[1]];
GPIO_SEL = LedAddr[1];
DelayXms(1);
GPIO_SEG = 0x00;
i++;
break;
case 2:
GPIO_SEG = LedData[LedBuf[2]];
GPIO_SEL = LedAddr[2];
DelayXms(1);
GPIO_SEG = 0x00;
i++;
break;
case 3:
GPIO_SEG = LedData[LedBuf[3]];
GPIO_SEL = LedAddr[3];
DelayXms(1);
GPIO_SEG = 0x00;
i=0;
break;
default:break;
}
}
2.3 延时函数模块
#ifndef __DelayXms_H__
#define __DelayXms_H__
#include
void DelayXms(unsigned char xms);
#endif
#include 'DelayXms.h'
void DelayXms(unsigned char xms) //@11.0592MHz
{
unsigned char i, j;
while(xms--)
{
_nop_();
i = 2;
j = 199;
do
{
while (--j);
} while (--i);
}
}
3 参考来源
(1)单片机应用 数码管动态显示之switch case语句实现动态刷新及多参数的分时显示_哔哩哔哩_bilibili;
上一篇:数码管动态显示+定时器中断方式+Protues
下一篇:数码管动态显示(软件延时)+基于底层显示模块的应用层程序开发+Protues仿真
推荐阅读最新更新时间:2026-03-20 10:43
- 使用 ON Semiconductor 的 FAN2518S 的参考设计
- LTC1530S8、3.3V/3A 稳压器
- 使用 ON Semiconductor 的 ADP3167 的参考设计
- 使用 Analog Devices 的 LT3420EDD 的参考设计
- 基于Kinetis® M的低成本单相电表参考设计
- LTC3708、具有上升/下降轨跟踪功能的 2.5V/15A 和 1.2V/15A 稳压器
- NXQ1TXH5插件板
- 应变仪仪表放大器
- WRL-13287,基于 ESP8266 802.11 无线局域网的 SparkFun Wi-Fi Shield
- 4.1W、3-LED 通用 LED 照明驱动器

Xilinx 早期FPGA/CPLD芯片开发工具基于foundation3的使用学习教程
C51单片机实现双按键控制八位数码管滚动十六进制数
面向智能网联汽车的TSN-CAN低延时网关设计
现代雷达系统的信号设计
BFR340T






京公网安备 11010802033920号