概述
一般仪器仪表的信号电流都为4-20mA,指最小电流为4mA,最大电流为20mA。传输信号时候,要考虑到导线上也有电阻,如果用电压传输则会在导线的产生一定的压降,那接收端的信号就会产生一定的误差,所以使用电流信号作为变送器的标准传输。为什么选择4-20mA而不是0-20mA呢?4ma而不是0ma是用来检测线路开路的,如果0是最小,那么开路故障就检测不到了。为了解决上述问题和避开相关噪声的影响,我们用电流来传输信号,因为电流对噪声并不敏感。4~20mA的电流环便是用4mA表示零信号,用20mA表示信号的满刻度,而低于4mA高于20mA的信号用于各种故障的报警。
很多控制器接受来自各种检测仪表的0~20mA或4~20mA电流,制作一个0-20mA的的信号发生器,可以给很多仪器仪表做校准或测试。
2. 总体方案设计
2.1. 设计目标
单片机控制4路PWM,输出的PWM信号控制输出电压在0-3.0V之间,经过电流电压转电流电路变成电流信号,输出电流在0-20mA之间。按键调节输出电流,oled实时显示4路电流值。
2.2. 设计思路
芯片选择STM32F030C8T6,带4路PWM输出,性价比高,同时支持rt-thread操作系统,这里我们选用2.1的版本。OLED选用中景园电子0-96寸OLED。

2.2.1.硬件电路原理
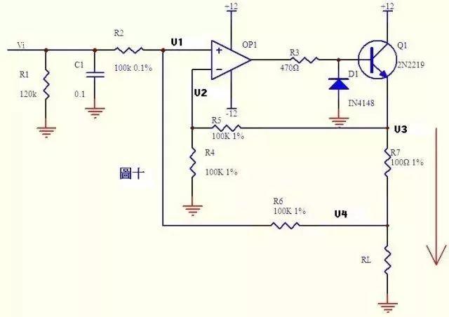
图1是一个电压转电流的典型电路。单片机输出PWM,控制Vi电压电平在0-3V之间,RL流过的电流为0-20ma。

图1 电压转电流电路

图2 OLED显示电路
由于MCU内部可配置上拉电阻,所以可以直接将按键接到MCU上。

图3 按键电路
2.2.2.软件设计流图

2.2.3.关键代码
按键部分代码。
/* key thread entry */
staticvoid key_thread_entry(void*parameter)
{
KEY_e i;
uint8_t key_state1[KEY_NUM];
uint8_t key_state2[KEY_NUM];
uint8_t key_counter[KEY_NUM];
rt_base_t level;
memset(key_counter, 0, sizeof(key_counter));
while(1)
{
for (i=KEY1; i key_state1[i] = rt_hw_key(i); } rt_thread_delay(RT_TICK_PER_SECOND / 20); for (i=KEY1; i key_state2[i] = rt_hw_key(i); } for (i=KEY1; i if (key_state1[i] == key_state2[i] && key_state1[i] == 0) { level =rt_hw_interrupt_disable(); if (key_counter[i] == 0) { switch(i) { case KEY2: if (pwm_channel< 3) { pwm_channel++; } break; case KEY1: if (pwm_channel> 0) pwm_channel--; break; case KEY3: if(pwm_value[pwm_channel] < 20000) pwm_value[pwm_channel]++; break; case KEY4: if(pwm_value[pwm_channel] > 0) pwm_value[pwm_channel]--; break; case KEY5: if(pwm_value[pwm_channel] < 16000) pwm_value[pwm_channel] += 4000; else pwm_value[pwm_channel] = 20000; break; case KEY6: if(pwm_value[pwm_channel] >= 4000) pwm_value[pwm_channel] -= 4000; else pwm_value[pwm_channel] = 0; break; } rt_kprintf('key %dclicked ', i); } if (key_counter[i] >= 5) { switch(i) { case KEY2: if (pwm_channel< 3) { pwm_channel++; } break; case KEY1: if (pwm_channel> 0) pwm_channel--; break; case KEY3: if(pwm_value[pwm_channel] < 20000) pwm_value[pwm_channel]++; break; case KEY4: if(pwm_value[pwm_channel] > 0) pwm_value[pwm_channel]--; break; case KEY5: if(pwm_value[pwm_channel] < 16000) pwm_value[pwm_channel]+= 4000; else pwm_value[pwm_channel] = 20000; break; case KEY6: if(pwm_value[pwm_channel] >= 4000) pwm_value[pwm_channel] -= 4000; else pwm_value[pwm_channel] = 0; break; } rt_kprintf('key%d pressed ', i); } if (key_counter[i] < 5) { key_counter[i]++; } rt_hw_interrupt_enable(level); } else { key_counter[i] = 0; } } rt_thread_delay(RT_TICK_PER_SECOND / 100); } } oled显示部分代码。 /* oled thread entry */ staticvoid oled_thread_entry(void*parameter) { uint8_t i; rt_base_tlevel; char str_pwm[64]; OLED_Init(); OLED_Clear(); PWM_TIM1(999, 1); //48MHZ/(999+1)/(1+1) = 24KHZ while(1) { //OLED_ShowString(0, 3,'1.3' OLED TEST'); if ((memcmp(pwm_value_temp, pwm_value, sizeof(pwm_value)) != 0) || (pwm_channel_temp != pwm_channel)) { level = rt_hw_interrupt_disable(); memcpy((char *)pwm_value_temp, (char *)pwm_value, sizeof(pwm_value)); pwm_channel_temp = pwm_channel; rt_hw_interrupt_enable(level); for (i=0; i<4; i++) { if (pwm_channel == i) { snprintf(str_pwm, 64,'* %2d.%03d ma', pwm_value[i]/1000, pwm_value[i]%1000); } else { snprintf(str_pwm, 64,' %2d.%03d ma',pwm_value[i]/1000, pwm_value[i]%1000); } OLED_ShowString(0, i*2,(uint8_t *)str_pwm); } TIM_SetCompare1(TIM1, 0.915 *(pwm_value_temp[3] * 999) / 20000); TIM_SetCompare2(TIM1, 0.915 *(pwm_value_temp[2] * 999) / 20000); TIM_SetCompare3(TIM1, 0.915 *(pwm_value_temp[1] * 999) / 20000); TIM_SetCompare4(TIM1, 0.915 *(pwm_value_temp[0] * 999) / 20000); rt_thread_delay(RT_TICK_PER_SECOND / 10); } else { //OLED_ShowString(63,6,'CODE:'); rt_thread_delay(RT_TICK_PER_SECOND / 10); } } } 2.2.4.RTT使用情况 按键的初始化函数可以不用再main函数中添加,而是在key.c中调用下面的函数就可以了INITDEVICEEXPORT(rthwkey_init),代码看起来干净整洁。通过scons来裁剪配置系统,不需要人为删减代码,非常好用。Finsh组件,方便调试,方便自定义添加串口命令。代码类linux编程风格。提供POSIX 标准接口,上层代码移植方便。
上一篇:RCC时钟控制系统组成及时钟原程序分析
下一篇:一文知道串口通信的帧同步问题
推荐阅读最新更新时间:2026-03-25 12:02
- 用于 7VIN 至 16VIN、1.5V 和 1.2V 输出的 LTM4628EV DC/DC 模块稳压器的典型应用电路
- 使用 Analog Devices 的 LTC3728LIGN 的参考设计
- DER-406 - 适用于 A19 灯的 5.76 W 高 PF 非隔离降压-升压型 TRIAC 调光 LED 驱动器
- ADR5045B 5V 输出精密微功率并联模式电压基准的典型应用
- LT3970EDDB-3.42 2.5V 降压转换器的典型应用
- MC78M08BDTG 8V 电流调节器的典型应用
- LT1021DCN8-5 精密电压基准的典型应用
- DER-282 - 100W, 扁平(11 mm), LLC DC-DC转换器
- REF193 低压差开尔文连接电压基准的典型应用电路
- LT3088EM 线性稳压器用于添加软启动的典型应用

工业机器人性能测量与校准技术(PPT)
TYPE C3.0测试标准
stm32驱动屏IC rm68042
现代雷达系统的信号设计
BFR340T






京公网安备 11010802033920号