前言
用了这么久ADC,从没细看过ADC的内部原理和如何获得最佳精度,今天看到一篇ST的官方文档讲的不错,这里整理分享给大家。
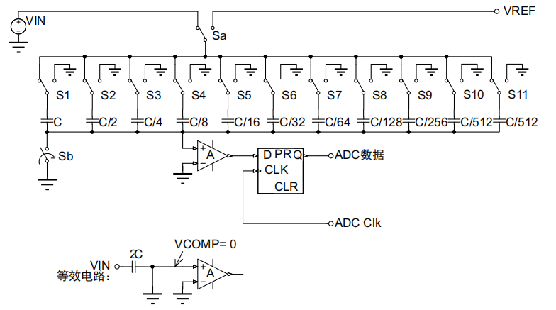
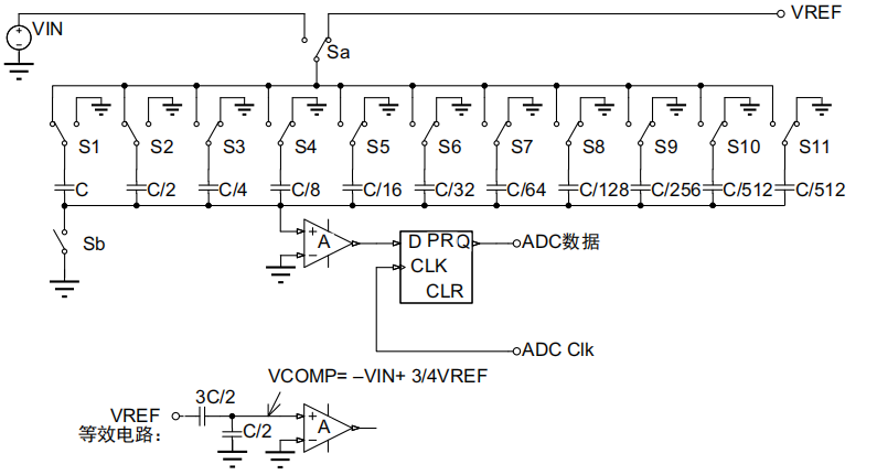
SAR ADC内部结构
STM32微控制器中内置的ADC使用SAR(逐次逼近)原则,分多步执行转换。转换步骤数等 于ADC转换器中的位数。每个步骤均由ADC时钟驱动。每个ADC时钟从结果到输出产生一 位。ADC的内部设计基于切换电容技术。
下面的图介绍了ADC的工作原理。下面的示例仅显示了逼近的前面几步,但是该过程会持续到LSB为止
SAR切换电容ADC的基本原理(10位ADC示例)
带数字输出的ADC基本原理图

采样状态
采样状态:电容充电至电压VIN。Sa切换至VIN,采样期间Sb开关闭合

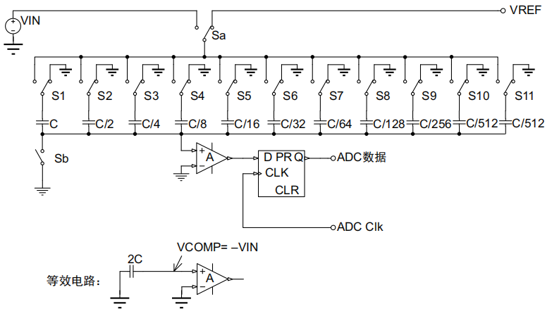
保持状态
保持状态:输入断开,电容保持输入电压。Sb开关打开,然后S1-S11切换至接地且Sa切换至VREF。

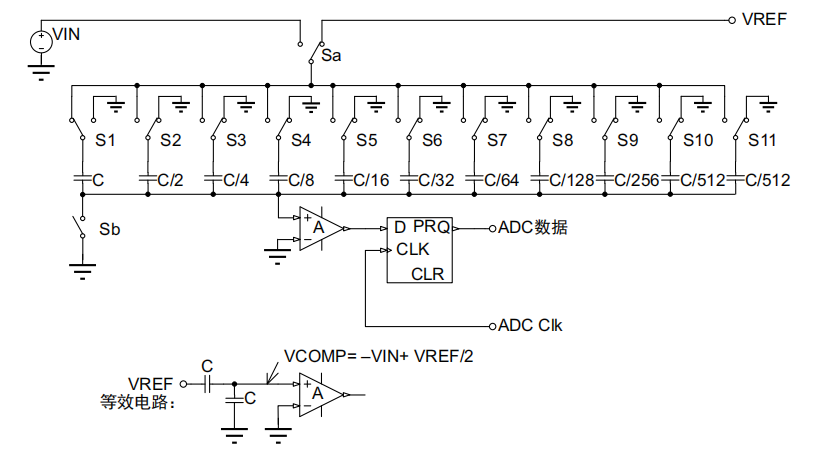
逐次逼近
1、第一个逼近步骤。S1切换至VREF。VIN与VREF/2比较

2、如果MSB = 0,则与¼VREF进行比较,S1切换回接地。S2切换至VREF。

3、如果MSB = 1,则与¾VREF进行比较,S1保持接地。S2切换至VREF。

重复如上步骤,直到LSB为止。可以简单理解为二分法逐次进行输入电压与参考电压的比较。首次于VREF/2比较,下次比较根据上次比较结果决定,如果MSB=1则与¾VREF比较。如果MSB=0则与¼VREF比较。后面决定与1/8VREF 3/8VREF、 5/8VREF、 7/8VREF之一做比较。循环直到输出LSB为止。
关键字:SAR ADC 内部结构
引用地址:
SAR ADC内部结构
推荐阅读最新更新时间:2026-03-24 14:51
瑞萨推出包括先进可编程14位SAR ADC在内的 全新AnalogPAK可编程混合信号IC系列
全新产品几乎适用于任何应用,大幅减少元件数量、BOM成本和占板空间 2024 年 11 月 12 日,中国北京讯 - 全球半导体解决方案供应商瑞萨电子今日宣布推出全新AnalogPAK™ IC系列,其中包括低功耗——SLG47001/3和车规级产品——SLG47004-A,以及业界先进的可编程14位SAR ADC(逐次逼近寄存器模数转换器)——SLG47011。 AnalogPAK作为瑞萨GreenPAK™可编程混合信号矩阵产品家族的一员,是极具成本效益的非易失性存储器(NVM)可编程器件。 它使创新者能够整合多种系统功能,同时最大限度地减少元件数量、占板空间和功耗。GreenPAK和AnalogPAK IC可实现混
[嵌入式]
国芯思辰|地芯科技16位8通道SAR型模数转换器GAD7689(替代AD7689)用于锂电池化成分
锂电池在制作过程中,需要对电芯进行化成和分容,以保证最终出品的电源产品的品质和质量。本文主要提到的是地芯科技的8通道、16位、电荷再分配逐次逼近型(SAR型)模数转换器GAD7689在锂电池化成分容设备上的应用。 根据上图所示,3.3V锂电池采样检测功能信号链上,锂电池经过差分输入电压,再经过运算放大信号传输给GAD7689采集,GAD7689通过SPI与主控MCU通讯传输数据,MCU进行数据的处理分析。 地芯科技GAD7689有着无失码16位分辨率,集成了8路复用器,能多通道对多个锂电池进行采样采集。GAD7689可以选择输入配置,单极性和双极性或者是单端和差分输入,为客户的设计提供了多项选择的功能。单电源工作:2.3
[嵌入式]
TI推出全新SAR ADC系列,更高采样率和分辨率
ADC(模拟数字转换器)顾名思义,就是将模拟信号转变为数字信号的器件。ADC作为沟通真实世界和数字世界的桥头堡,是整个信号链的最源头,其采样速度,分辨率,精度等将直接影响系统的整体性能。 德州仪器(TI)高速数据转换器产品线经理Matthew Hann表示:“外接的物理量都是模拟的,所有光、热等信号,通过放大器,然后进入ADC进行准确快速采样,之后的数字环路进行数字处理和控制。如今工厂等环境中需要实时的监控和反馈,因此就要求整体系统要做到又快又精准。” ADC的精度和速度定义 ADC将连续时间和连续幅度的模拟信号转换为离散时间和离散幅度的数字信号,而转换涉及输入的量化,因此它必然会引入少量错误或噪声。此外,ADC 不是
[模拟电子]
TI 12位SAR ADC贸泽开售
专注于引入新品的全球电子元器件授权分销商贸泽电子 (Mouser Electronics) 即日起开始供货Texas Instruments (TI) 的12位模数转换器 (ADC) ADS7028 和ADS7138。这两款均为8通道多路复用逐次逼近寄存器 (SAR) ADC,性能可靠,适用于机架式服务器、交流驱动功率级模块、汽车中心信息显示屏和移动机器人CPU板等应用。 贸泽备货的TI ADS7028和ADS7138 ADC均具有8个通道,并可配置为模拟输入、数字输入或数字输出的任意组合。这两款器件具有用于ADC处理的内部振荡器、用于上电配置和数据读写操作的内置循环冗余校验功能,以及用于I/O扩展的开漏推挽式数字输出。
[模拟电子]
具 0.5ppm 线性度的 32 位 SAR ADC 提供 148dB 动态范围
加利福尼亚州米尔皮塔斯 (MILPITAS, CA) 和马萨诸塞州诺伍德 (NORWOOD, MA) – 2017 年 4 月 3 日 – 不久前收购了凌力尔特公司 (Linear Technology Corporation) 的亚德诺半导体 (Analog Devices, Inc.,简称 ADI) 宣布推出 LTC2500-32,这是一款超高精确度的 32 位逐次逼近寄存器型 (SAR) 模数转换器 (ADC)。LTC2500-32 是一种面向精准测量应用的新型和可行方法,该器件把凌力尔特专有 SAR ADC 架构的高准确度和速度与灵活的集成化数字滤波器相整合,以优化系统信号带宽并放宽模拟抗混叠滤波器要求。 LTC250
[模拟电子]
具数字滤波和 1Msps 无延迟输出的 32 位 SAR ADC
2016年8月1日,凌力尔特公司 (Linear Technology Corporation) 推出超高精度 32 位逐次逼近寄存器 (SAR) 型模数转换器 (ADC) LTC2508-32。许多高性能应用 (包括数据采集、工业控制和医疗仪表) 均要求准确度和速度。这通常是通过在同一个系统中采用一个高分辨率 ADC 和一个高速 SAR ADC 来实现。 LTC2508-32 通过同时提供一个 32 位低噪声数字滤波输出和一个 14 位 1Msps 无延迟输出简化了此类混合 ADC 系统设计。由于这些输出是从单个 32 位 SAR ADC 内核产生,因此高准确度和高速输出是完全匹配的,即使当工作温度、电源和应力变化时也不例外
[测试测量]
ADI发布行业功耗最低18位SAR模数转换器
AD7989-1和AD7989-5 PulSAR ® 两款模数转换器为便携式应用提供低功耗、高精度解决方案。 中国,北京—Analog Devices, Inc.(NASDAQ: ADI)全球领先的高性能信号处理解决方案供应商,日前推出两款具有行业最低功耗和卓越精度的18位模数转换器AD7989-1和AD7989-5。 AD7989-1和AD7989-5 PulSAR ® 模数转换器在100 kSPS下的功耗仅为400 µW。 功耗根据吞吐速率上下调整,以解决高密度数据采集系统设计中的散热问题。 这两款模数转换器拥有+/-1 LSB和98 dB SNR(1 kHz下)特性,可提供高动态范围及出色的精度。 两款模数转换器均
[模拟电子]
德州仪器产品线新增12款超低功耗SAR ADC
最新 ADC 系列包括 6 款参考设计,可为工业及医疗应用设计实现跨越式起步 日前,德州仪器 (TI) 宣布推出 12 款器件最新产品系列,进一步壮大 TI 逐次逼近寄存器 (SAR) 模数转换器 (ADC) 产品阵营,其可提供业界最宽的模拟电源及共模电压范围。该单通道 ADS8881 系列包含高性能超低功耗 18 及 16 位 SAR ADC,提供 100 kSPS 至 1 MSPS 范围的速度选项。工程师可为其各种应用(从高性能测量测试设备、高精度计量以及适用于工业自动化的高精度传感器发送器等高端工业到电池供电测量测试与便携式医疗设备)设计选择最佳 ADC。如欲了解有关 ADS8881 系列的更多详情,敬请访问: www.t
[模拟电子]