近年来,我们见证了自主品牌在插电式混合动力(PHEV)/增程式混合动力(EREV)领域的积极投入。对于这类需求,我们可以进行系统性的解构。
● 在当前阶段,根据续航里程,我们可以将其粗略划分为:
◎ 50公里(10kWh):满足新能源汽车的基本需求
◎ 100公里(20kWh):进阶需求,增加续航里程,扩大电池容量
◎ 150公里(30kWh):继续增加电池容量,以提供更长的续航里程
◎ 200公里(40kWh):为覆盖一线城市用户的需求,提供更大容量的电池
对于SUV类型的汽车,该类系统的应用有利于空间优化和油耗控制。目前,由于免购置税的优惠政策,以及消费者对于纯电动汽车的续航能力的诉求,目前电池的电量配置以30kWh以上为主。
● 细分电池容量占比我们可以看到:
◎ 40kWh占比超过14%
◎ 30-40kWh,尤其是40kWh的配置比较多,占比达57%
◎ 10-20kWh占比只有26%
◎ 10kWh和20-30kWh占比最少,加起来不到3%
可以看到目前消费者由于购置税优惠,倾向于购买续航能力更强的汽车。另外需要注意的是,由于SUV是主力需求,对电量的需求相对较高。
电池供应商
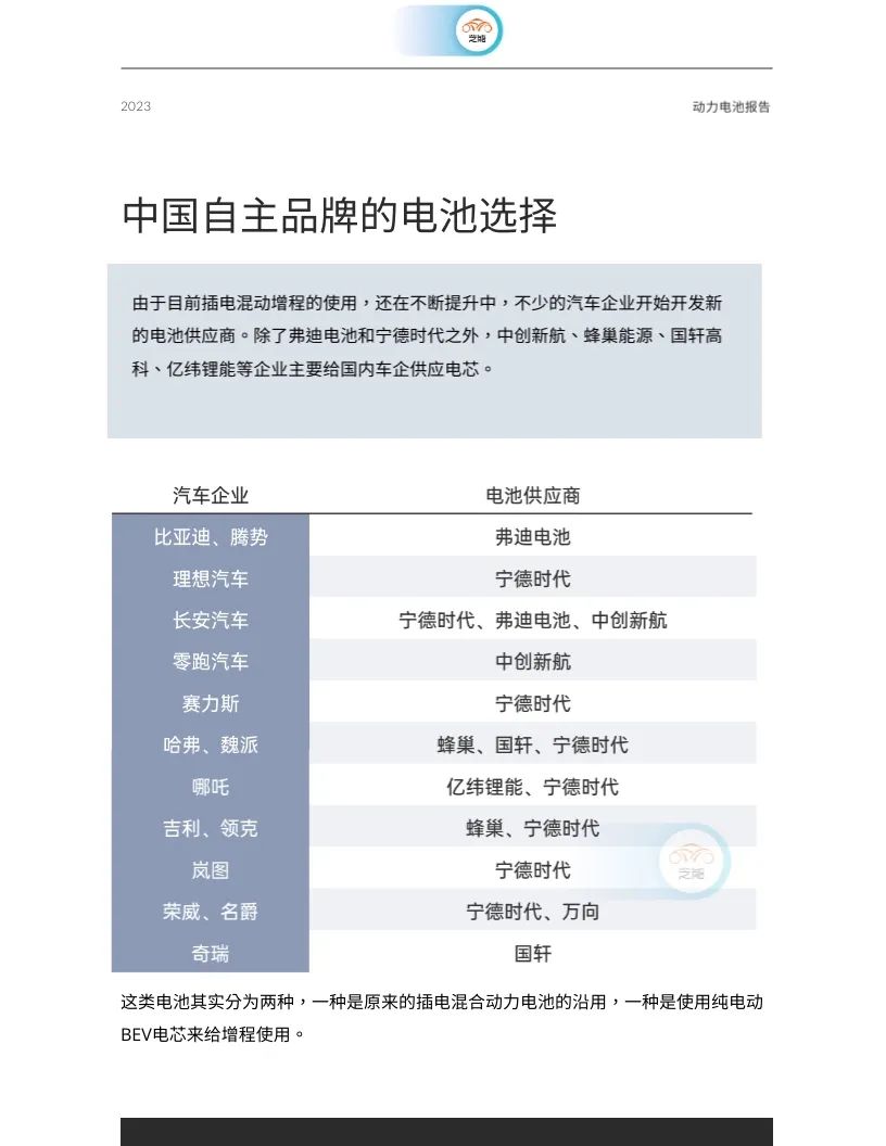
当前,插电混动及增程混动的应用仍在不断提升,许多汽车企业开始寻找新的电池供应商。除了弗迪电池和宁德时代之外,中创新航、蜂巢能源、国轩高科、亿纬锂能等企业也成为国内汽车企业的主要电芯供应商。
这些电池主要分为两种:一种是继续使用原有的插电式混合动力电池,另一种是采用纯电动乘用车(BEV)的电芯提供给给增程使用。
当前中国的PHEV/EREV市场份额占据整体市场的94%。另外,得益于比亚迪大规模使用的磷酸铁锂电池,推动了整个市场向磷酸铁锂电池的应用方向发展。随着中国汽车品牌开始逐步采用磷酸铁锂电池,我们可以预见,未来这个市场将涌现出更多的参与者,竞争也将变得愈发激烈。
在插电混动电池市场中,弗迪电池占据着最大的市场份额,超过60%。宁德时代以26.6%的市场份额排名第二,而蜂巢能源则以其全面的产品线占据第三位。
电芯的降本模式
● 在该领域中,存在几种主要的成本降低和设计模式,我们可以大致将其分类为:
◎ 采用BEV电芯:主要适用于30kWh以上的电池。其核心逻辑在于通过复用电池的方式在电芯层面降低成本。
◎ PHEV电芯铁锂化:这种方法是通过调整原有电池规格,然后使用磷酸铁锂(LFP)的化学体系。
◎ 利用短刀的电芯设计更薄的电芯:这种设计模式主要是通过改变电芯的厚度。
◎ 采用彻底的BEV电芯:这种方法是通过使用不同电压兼容的方式,全面采用BEV电芯。
本系列的后续的文章中,我们将继续关注这个领域的变化,以及影响市场和技术发展的因素。希望通过我们的分析,能够为您在理解和掌握这个市场提供有价值的参考。





上一篇:新能源整车控制器VCU核心功能详解
下一篇:如何在AUTOSAR OS系统运行时使用事件Event呢?
推荐阅读最新更新时间:2026-03-24 12:18
- 边缘计算主机盒选购指南:五大核心指标解析
- Arm AGI CPU 更多细节:台积电 3nm 制程、Neoverse V3 微架构
- Arm AGI CPU 重磅发布:构筑代理式 AI 云时代的芯片基石
- Arm 拓展其计算平台矩阵,首次跨足芯片产品
- 阿里达摩院发布RISC-V CPU玄铁C950,首次原生支持千亿参数大模型
- 边缘 AI 加速的 Arm® Cortex® ‑M0+ MCU 如何为电子产品注入更强智能
- 阿里达摩院发布玄铁C950,打破全球RISC-V CPU性能纪录
- VPU中的“六边形战士”:安谋科技Arm China发布“玲珑”V560/V760 VPU IP
- 利用锚定可信平台模块(TPM)的FPGA构建人形机器人安全
- REF196 精密微功率、低压差堆叠电压基准的典型应用电路
- LTC4367IMS8 用于滞后调节的过压电源控制器的典型应用
- CLRC663非接触式读写器IC的典型应用
- 使用 ON Semiconductor 的 CS-5621 的参考设计
- RSO-0515S 15V、67mA输出DC/DC转换器典型应用电路
- NCP51200 3 Amp VTT 终端稳压器 DDR1、DDR2、DDR3、LPDDR3、DDR4 的典型应用
- LR645大电流SMPS启动电路典型应用
- ADR420 可编程电流源的典型应用
- DC417B,使用 LT1806CS8 多尺寸单运算放大器原型的演示板
- DM300019,用于评估 dsPIC30F 和 dsPIC33F MCU 系列器件的 dsPICDEM 入门开发板

电力电子技术基础第三版(Fundamentals of Power Electronics )
太阳能电池Topcon技术资料分享
现代雷达系统的信号设计
BFR340T






京公网安备 11010802033920号