本参考设计展示了如何使用MAX15005汽车电源控制器作为升压电路,在汽车冷启动条件下保持恒定电压。
介绍
当汽车发动机保持在寒冷的气候中或长时间处于冰冻温度下时,发动机油变得非常粘稠。在低温下,电池的内阻也会从正常值增加。如果在此期间启动发动机,则起动电机需要更多的扭矩,这会从电池中吸收更多电流。由于电流要求的瞬态和高串联电阻,电池电压可降至2.5V。这被称为汽车中的冷启动条件。
MAX15005为电流模式控制器,工作在4.5V至40V。该器件还可以管理冷启动条件和抛负载条件。上电后,MAX15005工作电压低至2.5V,从而适应电池电压的进一步下降。
该参考设计展示了汽车应用中冷启动的解决方案。该设计包括完整的原理图、物料清单 (BOM)、效率测量和测试结果。
规格和设计设置
该设计使用以下规格:
输入电压:2.5V 至 18V
输出电压:12V
输出电流:1A
输出纹波:±0.6V
输入纹波:±15mV
效率:冷>启动时效率为 75%,正常运行时效率为 90%,正常运行时效率为 <>%
开关频率:200kHz
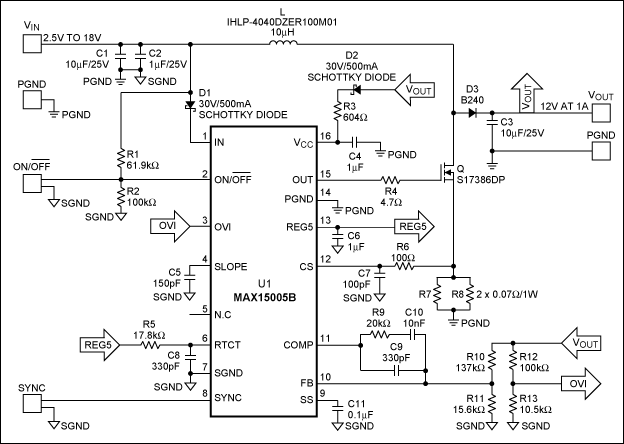
上述规格的原理图如图1所示。

图1.MAX15005B升压转换器原理图,用于F。西 南部= 200kHz
表 1 给出了此参考设计的 BOM。
| Designator | Value | Description | Part | Footprint | Manufacturer | Quantity |
| C1 | 10µF/25V | Capacitor | GRM32DR71E106KA12L | 1210 | Murata® | 1 |
| C2 | 1µF/25V | Capacitor | GRM219R71E105KA88D | 805 | Murata® | 1 |
| C3 | 10µF/25V | Capacitor | GRM32DR71E106KA12L | 1210 | Murata® | 1 |
| C4, C6 | 1µF/16V | Capacitor | GRM1885C1H151JA01D | 603 | Murata® | 2 |
| C5 | 150pF | Capacitor | GRM1885C1H151JA01D | 603 | Murata® | 1 |
| C7 | 100pF | Capacitor | GRM1885C1H101JA01D | 603 | Murata® | 1 |
| C8, C9 | 330pF | Capacitor | GRM1885C1H331JA01D | 603 | Murata® | 2 |
| C10 | 10nF | Capacitor | GRM188R71H103KA01D | 603 | Murata® | 1 |
| C11 | 0.1µF | Capacitor | GRM188R71H104KA93D | 603 | Murata® | 1 |
| D1 | 30V/500mA Schottky | Schottky Diode | MBR0530T1 | SOD123 | On Semiconductor® | 1 |
| D2 | 30V/500mA Schottky | Schottky Diode | MBR0530T1 | SOD123 | On Semiconductor® | 1 |
| D3 | 40V/2A Schottky | Default Diode | B240 | SMB | Diodes Incorporated | 1 |
| L | 10µH | Inductor | IHLP-4040DZER100M01 | IHLP-4040EZ | Vishay® | 1 |
| Q | 30V, 17A n-channel MOSFET | n-channel MOSFET | SI7386DP | Power PAKSO-8 | Vishay® | 1 |
| R1 | 61.9k | Resistor | SMD 1% Resistor | 603 | Vishay® | 1 |
| R2, R12 | 100k | Resistor | SMD 1% Resistor | 603 | Vishay® | 2 |
| R3 | 604Ω | Resistor | SMD 1% Resistor | 603 | Vishay® | 1 |
| R4 | 4.7 | Resistor | SMD 1% Resistor | 603 | Vishay® | 1 |
| R5 | 17.8K | Resistor | SMD 1% Resistor | 603 | Vishay® | 1 |
| R6 | 100 | Resistor | SMD 1% Resistor | 603 | Vishay® | 1 |
| R7, R8 | 0.07Ω/1W | Resistor | LRCLR2010LF01R070J | 2010 | IRC | 2 |
| R9 | 20k | Resistor | SMD 1% Resistor | 603 | Vishay® | 1 |
| R10 | 137K | Resistor | SMD 1% Resistor | 603 | Vishay® | 1 |
| R11 | 15.6K | Resistor | SMD 1% Resistor | 603 | Vishay® | 1 |
| R13 | 10.5K | Resistor | SMD 1% Resistor | 603 | Vishay® | 1 |
| U1 | 4.5V to 40V input, automotive flyback/boost/SEPIC, power-supply controller | PWIM controller | MAX15005BAUE+ | TSSOP-16 | Maxim | 1 |
性能数据
该设计的效率与负载电流的关系图如图2所示。输入电压是测试参数。

图2.负载电流与转换器效率的关系
转换器输出电压和负载电流如图3和图4所示,VIN = 2.5V 和 Vin= 11V,分别。

图3.转换器输出电压和负载电流(带 Vin= 2.5V。
CH1:输出电压;CH2:场效应管栅极电压;CH3:输出电流。

图4.转换器输出电压和负载电流,VIN = 11V。
CH1:输出电压;CH2:场效应管栅极电压;CH3:输出电流。
上一篇:新能源汽车三大控制系统核心技术
下一篇:为什么从头开始为汽车应用设计IC很重要
- 热门资源推荐
- 热门放大器推荐
- 边缘计算主机盒选购指南:五大核心指标解析
- Arm AGI CPU 更多细节:台积电 3nm 制程、Neoverse V3 微架构
- Arm AGI CPU 重磅发布:构筑代理式 AI 云时代的芯片基石
- Arm 拓展其计算平台矩阵,首次跨足芯片产品
- 阿里达摩院发布RISC-V CPU玄铁C950,首次原生支持千亿参数大模型
- 边缘 AI 加速的 Arm® Cortex® ‑M0+ MCU 如何为电子产品注入更强智能
- 阿里达摩院发布玄铁C950,打破全球RISC-V CPU性能纪录
- VPU中的“六边形战士”:安谋科技Arm China发布“玲珑”V560/V760 VPU IP
- 利用锚定可信平台模块(TPM)的FPGA构建人形机器人安全
- LTC2172CUKG-12、12 位、65Msps 低功耗四通道 ADC 的典型应用电路
- 使用 ROHM Semiconductor 的 BD5339 的参考设计
- 使用 Diodes Incorporated 的 PT8A3517 的参考设计
- LT5527 400MHz 至 3.7GHz 高信号电平下变频混频器的典型应用
- AD5340 并行接口、单电压输出、12 位 DAC 的典型应用
- 30W、-27V、5.8V、5.8V、15V、24V、33V交流转直流多路输出电源
- OP213FSZ-REEL7 低噪声运算放大器电压基准的典型应用
- LT3579/LT3579-1 演示板,升压 / 反相 DC/DC 转换器
- L7815A 光控制器稳压器的典型应用 (Vo(min) = Vxx + VBE)
- 具有关断功能的 LT1086CT-5 5V 稳压器的典型应用

现代雷达系统的信号设计
LMP8671MA/NOPB

BFR340T






京公网安备 11010802033920号