振荡器是一种电子元件或电路,其主要功能是将直流电能转换为具有一定频率的交流电能。振荡器通常由放大电路、选频电路和正反馈电路组成,它们相互协作以产生重复的电子信号,这些信号通常是正弦波或方波。
振荡器的工作原理基于正反馈和相位条件。在振荡器中,一部分输出信号被反馈回输入端,与原始输入信号相加。如果反馈信号的相位与原始输入信号的相位相差正好180度(即反相),并且反馈信号的幅度足够大,那么就可以满足振荡的条件,使振荡器开始产生稳定的振荡。
振荡器可以分为多种类型,包括谐波振荡器和弛张振荡器。此外,根据振荡激励方式的不同,振荡器可以分为自激振荡器和他激振荡器;根据电路结构的不同,振荡器可以分为阻容振荡器、电感电容振荡器、晶体振荡器、音叉振荡器等;根据输出波形的不同,振荡器可以分为正弦波振荡器、方波振荡器、锯齿波振荡器等。
振荡器在电子设备中有广泛的应用,如用于产生时钟信号以驱动微处理器或其他数字电路,或用于无线电通信中的频率合成器。不同类型的振荡器具有不同的特点和应用范围,因此在实际应用中需要根据具体需求选择合适的振荡器类型。
接下来小编给大家分享一些振荡器电路图,以及简单分析它们的工作原理。
1、哈特利振荡器电路图
众所周知,许多电子电路和微控制器需要具有特定频率和幅度的信号源,其范围可能从几赫兹到几千兆赫。为了提供这种类型的信号,我们使用称为振荡器的电路。这里简单的哈特利振荡器电路设计用于提供宽范围的正弦输出。
每个正弦振荡器电路都会有储能电路、放大器电路和反馈路径,这里反馈应该是正的,并且振荡器电路必须获得无阻尼输出。这种哈特利振荡器电路广泛应用于无线电通信和音频系统。

Hartley 振荡器电路具有包含两个电感器和一个电容器的储能电路,这里 BC547 晶体管在共发射极配置中充当单晶体管放大器。输出通过输出耦合电容C4取自BC547晶体管的集电极端子。反馈路径通过储能电路连接在集电极和基极之间。
当我们向该电路供电时,集电极电流开始上升并对储能电路中的电容器 C 充电。当电容器充满电时,它会通过 L1 和 L2 电感器放电,并开始初始振荡。因此,L1 上的感应振荡应用于放大器的发射极和基极端子之间,这将被放大,然后再次应用于反馈(储能元件),此处储能电路对信号产生 180° 相移,晶体管放大器对信号产生 180° 相移放大期间的信号,因此在储能电路的输入和输出信号之间产生总 360° 相移。
2、考毕兹振荡器电路图
许多电子电路和微处理器或微控制器需要具有特定频率和幅度的信号源,我们无法为电路中的各个元件提供多个电源,因此我们使用振荡器电路为不同的电路元件提供不同电平的信号。这里简单的考毕兹振荡器电路被设计为产生恒定的正弦输出。

在 Colpitts 振荡器中,储能电路包含两个串联连接的电容器 C1 和 C2,然后电感器 L1 与抽头电容器并联。晶体管 BC547 充当共发射极放大器,R1、R2 电阻器为 CB 端子和 BE 端子提供偏置。集电极和基极之间的反馈路径在其路径中具有储能电路。
当电源接通时,电容器 C1 和 C2 充电。然后这些电容器通过线圈L放电,从而产生初始振荡。 C2 上的振荡施加到晶体管的基极发射极结。该振荡被放大并在集电极电路中可用。来自集电极的放大功率施加到储能电路,以满足电容器C1和C2以及电感L之间的能量转换过程中的损耗。反馈量取决于电容C1和C2的值。晶体管放大器提供 180° 相移,电容器反馈提供另一个 180° 相移。因此,总共会出现 360° 的相移,从而提供正反馈。因此,会产生连续的无阻尼振荡。
3、1:800振荡器电路图
振荡器很常见,但这个特殊的振荡器具有独特的功能。其频率可在800:1的宽范围内调节,在电压控制下工作,如果控制电压低于约0.6V,它会自动关闭。如图所示,频率特性曲线(f = f( Ue)) 近似为对数。当输入电压低于0.7V时,晶体管T1和T3处于截止状态。在这种情况下,电容器通过 10kW 电阻器充电。振荡电路由电容、两个施密特触发器和T2组成。然而,由于T3处于截止状态,T2无法对电容器放电。

在此电路配置中,A1 为低电平,而 A2 在其初始状态下为高电平。当输入电压升高时,T3 开始导通。这允许电容器通过 T2 放电,从而启动电路振荡。随着输入电压的进一步增加,电容器通过 T1 和 100Ω 电阻接收额外的充电电流,导致振荡器频率上升。在输出信号占空比不重要的应用中(例如时钟发生器),该电路可以用作具有宽频率范围和关闭能力的压控振荡器(VCO)。
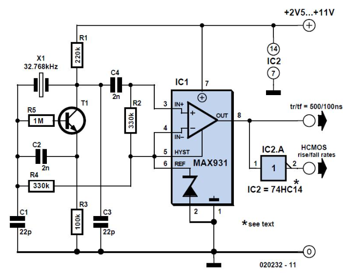
实时时钟的频率是根据特定应用定制的。广泛采用的 32768 Hz (32.768 kHz) 频率具有重要意义,因为它是 2 (215) 的幂,可通过 15 级二进制计数器实现精确的 1 秒周期(1 Hz 频率)。
4、超低功耗32kHz振荡器电路图
与传统的基于 CMOS 反相器的电路相比,32kHz 低功耗时钟振荡器具有明显的优势。逆变电路遇到挑战;例如,电源电流在 3V 至 6V 电源范围内大幅波动,导致电流消耗低于 250μA 成为问题。此外,由于电源电压的大幅变化,操作变得不可靠,并且逆变器的输入特性容易受到制造商之间广泛的公差和差异的影响。

该电路有效地解决了上述问题。它的工作电流仅为 13 μA,采用 3 V 电源,由单晶体管放大器/振荡器 (T1) 和低功耗比较器/参考器件 (IC1) 组成。 T1 的基极通过 R5/R4 和 IC1 中的参考电压偏置为 1.25V。利用 5 μA(由 R3 设置)时 β 约为 100 的任何小信号晶体管,集电极电压固定为比 Vcc 低 1 V 左右。放大器的增益标称约为 2 V/V。 T1周围的反馈路径是由石英晶体与负载电容C1和C3结合建立的,由于T1的180度相移而引起振荡。
在MAX931内部,比较器的1.25 V偏置电压由通过R2的参考电压定义。这可确保比较器的输入摆幅准确地以参考电压为中心。在 3V 和 32kHz 下工作时,IC1 仅消耗 7μA 电流。虽然比较器输出可分别拉出和吸收 40 mA 和 5 mA 电流,但其 500 ns 和 100 ns 的适度上升/下降时间可能会导致标准高速 CMOS 逻辑中产生更高的开关电流。为了缓解这一问题,该电路在输出端集成了一个可选的 74HC14 施密特触发器,仅在电源电流略有增加的情况下平衡上升/下降时间。
上一篇:正激式电路(电流连续模式-CCM)的设计
下一篇:esp8266 如何读取串口数据
推荐阅读最新更新时间:2026-03-25 10:53
- 边缘计算主机盒选购指南:五大核心指标解析
- Arm AGI CPU 更多细节:台积电 3nm 制程、Neoverse V3 微架构
- Arm AGI CPU 重磅发布:构筑代理式 AI 云时代的芯片基石
- Arm 拓展其计算平台矩阵,首次跨足芯片产品
- 阿里达摩院发布RISC-V CPU玄铁C950,首次原生支持千亿参数大模型
- 边缘 AI 加速的 Arm® Cortex® ‑M0+ MCU 如何为电子产品注入更强智能
- 阿里达摩院发布玄铁C950,打破全球RISC-V CPU性能纪录
- VPU中的“六边形战士”:安谋科技Arm China发布“玲珑”V560/V760 VPU IP
- 利用锚定可信平台模块(TPM)的FPGA构建人形机器人安全
- 用于 7VIN 至 16VIN、1.5V 和 1.2V 输出的 LTM4628EV DC/DC 模块稳压器的典型应用电路
- 使用 Analog Devices 的 LTC3728LIGN 的参考设计
- DER-406 - 适用于 A19 灯的 5.76 W 高 PF 非隔离降压-升压型 TRIAC 调光 LED 驱动器
- ADR5045B 5V 输出精密微功率并联模式电压基准的典型应用
- LT3970EDDB-3.42 2.5V 降压转换器的典型应用
- MC78M08BDTG 8V 电流调节器的典型应用
- LT1021DCN8-5 精密电压基准的典型应用
- DER-282 - 100W, 扁平(11 mm), LLC DC-DC转换器
- REF193 低压差开尔文连接电压基准的典型应用电路
- LT3088EM 线性稳压器用于添加软启动的典型应用

压控振荡器脉冲灵敏函数的仿真方法
基于ICL8038的正弦波、方波和三角波发生器protues仿真设计(仿真图、论文)
现代雷达系统的信号设计
BFR340T






京公网安备 11010802033920号