1、现在的座舱GPT能干啥? 2、用户在期待啥? 3、GPT为什么实现不了用户的期待? 座舱GPT能干啥?
目前,车企搬进智能座舱的GPT大模型主打功能有四:灌注了汽车知识的用车助手、压缩了文旅知识的出行助手、可查询影音知识的娱乐助手、可联网找答案的百科知识问答。乍看起来,这些车载GPT上知天文、下知地理,可以给被迫活到老、学到老的现代人提供专家系统支持,聊天机器人之前中看不中用,现在可以做到以自然语言的形式与用户进行沟通和交互,虽然很多时候也是牛头不对马嘴,让人产生“究竟是错付了”的荒诞感,但毕竟有了大幅度改观。
用户在期待什么? 


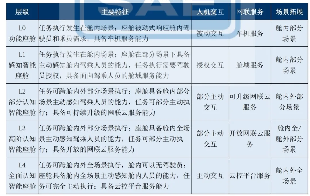
人们把自动驾驶划分成5个等级,并将可以全面感知车辆周围环境、可在任何场景下执行驾驶任务的L5作为自动驾驶的终极目标。同样,如中国汽车工程协会制定的智能座舱智能化等级分类标准所示,人们对智能座舱的终极期待是它可以全场景主动感知用户的需求,并通过调用应用、服务、工具和系统设备,主动满足用户的需求。
座舱GPT为何不能满足用户期待?
理论上来讲,大模型带来了理解和生成两个关键能力的根本性提升,似乎可以满足用户对智能座舱的期待,但实际表现却并非如此。是因为大语言模型的底层架构不合适?还是因为车企们没有发挥出大模型的潜力?
写在最后 

倘若座舱大模型真能大幅度改善消费者与汽车之间的交互,影响用户的生活和人生体验,想必大家伙儿不至于把它晾在一边。但是,对于一项新技术,既不要高估它的短期表现,也不要忽略它的长期进展。正如ChatGPT、GPT-4、GPT-4o,上下文从32K提高到了128K,从只接受文本发展到可以接受图像和照片在内的多模态输入,每一次版本的更新都会带来能力的进步,座舱大模型的未来也是可以期待的!
上一篇:利用R-CAR开放式接入平台(RoX)加速“软件定义汽车”
下一篇:特斯拉测试车搜集路面实况 遭爆装「光学雷达」
- 热门资源推荐
- 热门放大器推荐
- 边缘计算主机盒选购指南:五大核心指标解析
- Arm AGI CPU 更多细节:台积电 3nm 制程、Neoverse V3 微架构
- Arm AGI CPU 重磅发布:构筑代理式 AI 云时代的芯片基石
- Arm 拓展其计算平台矩阵,首次跨足芯片产品
- 阿里达摩院发布RISC-V CPU玄铁C950,首次原生支持千亿参数大模型
- 边缘 AI 加速的 Arm® Cortex® ‑M0+ MCU 如何为电子产品注入更强智能
- 阿里达摩院发布玄铁C950,打破全球RISC-V CPU性能纪录
- VPU中的“六边形战士”:安谋科技Arm China发布“玲珑”V560/V760 VPU IP
- 利用锚定可信平台模块(TPM)的FPGA构建人形机器人安全
- RDR-142 - 35W电源
- i.MX RT1060 Evaluation Kit
- 使用 Embedded Planet 的 5CEFA9U27 的参考设计
- DC1369A-D、LTC2258-14 演示板、14 位 65 Msps ADC、LVDS 输出、5-170MHz
- LT3990EMSE-5 12V 降压转换器的典型应用
- 使用 Analog Devices 的 LTC1148 的参考设计
- LT1377IS8 具有直接反馈的正负转换器的典型应用
- 使用 NXP Semiconductors 的 TL431AI 的参考设计
- LT8304IS8E 18V 至 80Vin、5Vout 隔离反激式转换器的典型应用电路
- LT3512EMS 演示板,单片式高压隔离反激式转换器 36V VIN 75V,VOUT = 5V @ 500mA

现代雷达系统的信号设计
INA2126E-250

BFR340T






京公网安备 11010802033920号