压缩机退磁保护电路用于检测压缩机工作的相电流峰值,与芯片内部软件相配合,当检测到压缩机电流大于设定的退磁保护点时,硬件触发IPM模块关断压缩机驱动PWM信号,同时输出Fo信号到压缩机驱动芯片使压缩机停止工作。避免压缩机电流过大,造成压缩机退磁。
原理图

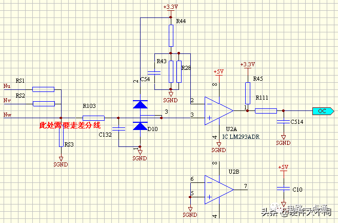
上图用于压缩机退磁保护电路,防止压缩机相电流过大造成压缩机退磁。电路的输入端接压缩机模块的Nu、Nv、Nw端,输出信号OC接压缩机模块的Cin(短路保护触发电压检测端)。
Rs1、Rs2用于压缩机驱动控制电流采样,从Rs3两端采样的压缩机相电流用于退磁保护,采样得到的信号经R103、C132滤波后接比较器的同向输入端;+3.3V经R44、R43、R28分压后得到参考电压接比较器反向输入端。正常情况下,采样信号(比较器同向输入端)小于反向输入端的信号,比较器输出低电平,OC也是低电平,压缩机正常工作。
当压缩机电流超过设定的退磁电流保护点时,采样信号(比较器同向输入端)大于反向输入端的信号,比较器翻转输出高电平触发模块短路保护,IPM模块关断压缩机驱动PWM信号,同时输出Fo信号到压缩机驱动芯片使压缩机停止工作。 PCB布板要求:采样信号需要走差分线,差分走线应尽量近、短,差分走线的地要与其他的地分开。 LM293未使用的输入端,需短接并接地。
上一篇:高速电机冷却方法有哪些
下一篇:PLC和运动控制器的比较
- 热门资源推荐
- 热门放大器推荐
- 边缘计算主机盒选购指南:五大核心指标解析
- Arm AGI CPU 更多细节:台积电 3nm 制程、Neoverse V3 微架构
- Arm AGI CPU 重磅发布:构筑代理式 AI 云时代的芯片基石
- Arm 拓展其计算平台矩阵,首次跨足芯片产品
- 阿里达摩院发布RISC-V CPU玄铁C950,首次原生支持千亿参数大模型
- 边缘 AI 加速的 Arm® Cortex® ‑M0+ MCU 如何为电子产品注入更强智能
- 阿里达摩院发布玄铁C950,打破全球RISC-V CPU性能纪录
- VPU中的“六边形战士”:安谋科技Arm China发布“玲珑”V560/V760 VPU IP
- 利用锚定可信平台模块(TPM)的FPGA构建人形机器人安全
- 支持 BLE 连接、由 4mA 至 20mA 电流回路供电的现场发送器参考设计
- AM2DM-0515DH60-NZ ±15 Vout、2W 双路输出 DC-DC 转换器的典型应用
- LTC6261IDC 音频耳机桥式驱动器运算放大器的典型应用
- LTC1775CS 2.5V/5A 可调输出降压稳压器的典型应用电路
- AD8601ARTZ-REEL7 符合 PC100 标准的线路输出放大器的典型应用
- 一种基于分立的 315MHz 振荡器解决方案,用于使用 BFR182 射频双极晶体管的远程无钥匙进入系统
- 使用 ROHM Semiconductor 的 BD49E39G-TR 的参考设计
- AM30EW-2405SZ 5V 三路输出 DC/DC 转换器的典型应用
- LTC3564 的电池在 1.2A 应用中达到 1.2V
- AL1676EV2,基于 AP1676 高亮度降压 LED 驱动控制器的评估板

现代雷达系统的信号设计
LMH6672LDX/NOPB

BFR340T






京公网安备 11010802033920号