人体健康监测和疾病早期检测是现代医学的重要目标。监测人类健康的长期变化可以对许多疾病进行早期预警和干预,并为特定疾病的治疗提供重要参考。近年来,各种类型的可穿戴传感器,例如基于腕带的传感器、基于汗液的传感器以及基于隐形眼镜的传感器等,被广泛报道用于人体健康信息的无创检测。
然而,目前这些可穿戴传感器的测量目标主要局限于物理信号,例如脉搏率、心电图(ECG)和生理压力,或汗液和眼泪等分泌物中的生化分子。体内的生化分析物,如离子(Ca²⁺、K⁺、Na⁺)和代谢物(葡萄糖、乳酸、尿酸),是人体健康状况的重要指标。然而,基于汗液或泪液测量这些生化分析物可能与血液和间质液中的实际浓度有显著偏差。
间质液是组织间质中的体液,它是细胞内部环境的一部分,除了不含大分子蛋白质以外,成分与血浆基本相同。间质液中所含小分子分析物的浓度,包括代谢物(葡萄糖和乳酸盐)和电解质(Na⁺、K⁺),接近其在血浆中的浓度。目前,测量离子浓度的方法主要包括通过金属针进行血液取样,这导致了由于金属针造成的创伤而引起疼痛和感染的风险。
此外,采血只能由经过培训的技术人员在医院进行,这阻碍了对体内离子波动的长期、重复和持续监测。由于微/纳米制造技术的迅速发展,500 μm - 800 μm长度的微针可以穿透皮肤角质层,在不伤及真皮层血管或神经的情况下进入间质液,受到了广泛的关注。这种微针不仅可以避免疼痛,还可以减少组织创伤引起的局部炎症或纤维化。例如,用于给药的可溶性微针贴片近年来已成功应用于治疗高血压、肿瘤疾病和心血管疾病。此外,基于微针阵列的传感器在连续血糖监测方面取得了突破性进展。然而,基于微针阵列的离子监测可穿戴设备,特别是可以同时监测不同类型离子(如Na⁺、K⁺、Ca²⁺)的可穿戴设备很少。
据麦姆斯咨询报道,近期,中山大学微电子学院谢曦、陈惠琄课题组基于平面微针片组装成三维微针阵列的制造策略,开发了一种用于连续实时检测皮下离子的微针传感阵列集成系统。相关研究成果以“3D-assembled microneedle ion sensor-based wearable system for the transdermal monitoring of physiological ion fluctuations”为题,发表于Microsystems & Nanoengineering期刊。
该微针传感阵列集成系统由三个相互连接的模块组成,即离子传感微针阵列(ISMA)、作为记录和控制支持性部件的印刷电路板,以及用于实时监测的移动应用程序。其中,离子传感微针阵列利用3个平行电极构建,用以同时检测Ca²⁺、K⁺和Na⁺。传感器的三个工作电极共用同一个参考电极,四个电极都需要相互绝缘。此外,离子传感微针电极基于电位传感机制,该机制采用双电极系统来测量与离子浓度相关的电位变化信号。通过在微针电极表面覆盖一层离子选择膜,使目标离子通过离子选择膜,到达膜下的电极表面,而由于膜的阻隔,非目标离子不能到达电极。最终,离子的富集使微针工作电极与参比电极之间产生与目标离子浓度相关的电位差。

图1 用于离子连续监测的微针传感器原理图及制作过程
为了验证微针的穿透能力,研究人员用猪皮代替人皮进行了体外实验研究。体外实验结果表明,离子传感微针阵列作为该集成传感系统的关键组件,可以无痛穿透角质层,检测皮下组织液中Ca²⁺、K⁺和Na⁺浓度的实时变化,并且在信号传输性能方面表现出良好的线性响应、选择性、时间稳定性、机械稳定性、重复性和可靠性等特性。离子传感微针阵列可持续监测多种生理信号,这些信号经过调节、处理,并通过带有蓝牙通信功能的印刷电路实时传输到智能手机上。

图2 离子传感微针阵列对不同离子的响应性能和检测选择性表征
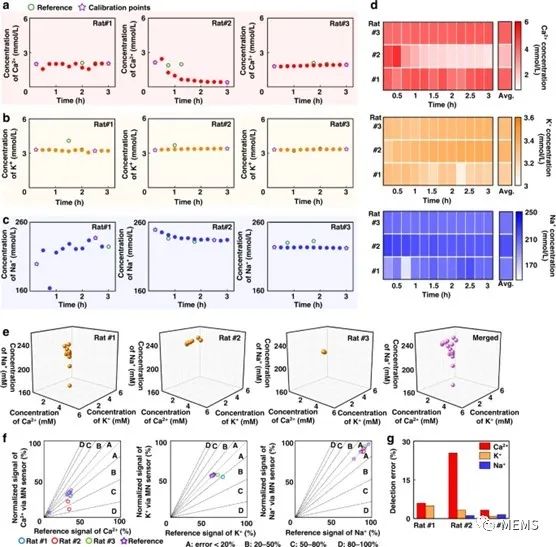
接下来,研究人员进行了体内实验,验证了离子传感工作电极检测大鼠皮下Ca²⁺、K⁺和Na⁺波动的性能水平。体内实验结果表明,离子传感微针阵列能够实时监测Ca²⁺、K⁺和Na⁺浓度,并为临床治疗提供建议,最终证实了离子传感微针阵列潜在的临床适用性。

图3 使用离子传感微针阵列对大鼠(N = 3)进行为期3小时的体内连续离子监测
最后,通过集成电路设计,研究人员将所提出的微针传感器构建成可穿戴集成监测系统。该集成系统有可能为与生理离子变化相关的疾病提供信息反馈。总体而言,该研究工作提供了一种强大的策略,可以广泛用于皮下组织液中的离子检测,甚至可以解决其他疾病问题。

图4 离子传感微针阵列配套电路板的设计和功能验证
上一篇:介绍一种多功能可穿戴湿度和压力传感器
下一篇:适用于便携式可穿戴设备的高性价比、超小封装ESD静电保护方案应用
推荐阅读最新更新时间:2026-03-24 13:47
- 边缘计算主机盒选购指南:五大核心指标解析
- Arm AGI CPU 更多细节:台积电 3nm 制程、Neoverse V3 微架构
- Arm AGI CPU 重磅发布:构筑代理式 AI 云时代的芯片基石
- Arm 拓展其计算平台矩阵,首次跨足芯片产品
- 阿里达摩院发布RISC-V CPU玄铁C950,首次原生支持千亿参数大模型
- 边缘 AI 加速的 Arm® Cortex® ‑M0+ MCU 如何为电子产品注入更强智能
- 阿里达摩院发布玄铁C950,打破全球RISC-V CPU性能纪录
- VPU中的“六边形战士”:安谋科技Arm China发布“玲珑”V560/V760 VPU IP
- 利用锚定可信平台模块(TPM)的FPGA构建人形机器人安全
- 支持 BLE 连接、由 4mA 至 20mA 电流回路供电的现场发送器参考设计
- AM2DM-0515DH60-NZ ±15 Vout、2W 双路输出 DC-DC 转换器的典型应用
- LTC6261IDC 音频耳机桥式驱动器运算放大器的典型应用
- LTC1775CS 2.5V/5A 可调输出降压稳压器的典型应用电路
- AD8601ARTZ-REEL7 符合 PC100 标准的线路输出放大器的典型应用
- 一种基于分立的 315MHz 振荡器解决方案,用于使用 BFR182 射频双极晶体管的远程无钥匙进入系统
- 使用 ROHM Semiconductor 的 BD49E39G-TR 的参考设计
- AM30EW-2405SZ 5V 三路输出 DC/DC 转换器的典型应用
- LTC3564 的电池在 1.2A 应用中达到 1.2V
- AL1676EV2,基于 AP1676 高亮度降压 LED 驱动控制器的评估板

移 动 互 联 网 白 皮 书 (2015 年)
德州仪器(TI)日前推出了片上互联网(Internet-on-a-chip) SimpleLink Wi-Fi CC3100和CC3200平台方案
现代雷达系统的信号设计
BFR340T






京公网安备 11010802033920号