IP9013 是一款可用于电子烟咪头, 集成电池充电、 电容检测、 加热电阻放电控制、驱动及LED指示于一体的高性能专用芯片。
IP9013 集成的单节锂电池线性充电电路,支持支持涓流、恒流、恒压完整充电模式。恒流充电电流350mA,恒压充电电压4.2V;
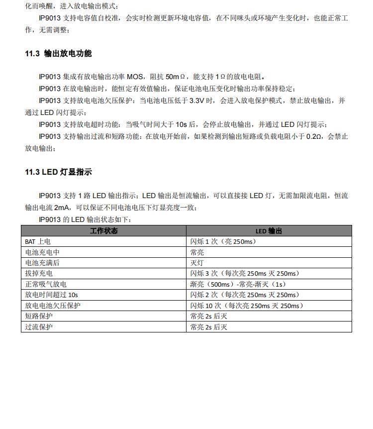
IP9013 集成有放电输出功率MOS,阻抗50mΩ,能支持1Ω的放电电阻。
IP9013 支持恒定有效值输出,能保证电池电压变化时输出功率保持稳定。
IP9013 集成咪头电容检测,能检测咪头吸气产生的电容变化来唤醒放电输出,支持电容值自校准,不同咪头或环境无需调整即可正常工作;
IP9013 具有极低的待机功耗,在没有唤醒时,待机功耗低至2uA(TYP)。
IP9013 集成有多种保护功能;具有放电电池欠压保护,电池电压过低时会禁止放电输出;具有长时间放电输出保护,放电输出超过10s会自动关闭输出;具有过流和短路保护功能,检测到输出电阻小于0.2Ω或输出电流大于7A,会自动关闭输出。
IP9013 为电子烟咪头专用芯片,外围电路元件极少,可大幅简化系统设计和降低成本。





关键字:专用芯片
引用地址:
电子烟咪头传感充电方案专用芯片IP9013
推荐阅读最新更新时间:2026-03-24 17:35
机器人高效导航定位背后SLAM专用芯片的崛起
发烧友网报道(文/李宁远)对移动来说,导航定位是最基本最核心的功能之一,机器人自主移动能力建立在出色的导航定位基础上。目前移动机器人应用得最广泛的导航定位技术无疑是SLAM技术。
SLAM技术是定位与地图构建技术,其重要的理论与应用价值被认为是实现和全自主移动机器人的关键技术。小到扫地机器人,大到自动驾驶汽车,无人自主移动设备近些年的快速发展加速了SLAM行业的发展,为了利用这些市场机会,技术供应商正在整合SLAM先进软硬技术进行行业布局。
机器人与SLAM
目前机器人系统中,各种芯片的组合多种多样,有机器人专用SoC方案、通用SoC加模组方案以及各种以基础的组合方案。这些芯片组合构筑成机器人底层基础
[机器人]
机器人高效导航定位背后SLAM专用芯片的崛起
发烧友网报道(文/李宁远)对移动来说,导航定位是最基本最核心的功能之一,机器人自主移动能力建立在出色的导航定位基础上。目前移动机器人应用得最广泛的导航定位技术无疑是SLAM技术。
SLAM技术是定位与地图构建技术,其重要的理论与应用价值被认为是实现和全自主移动机器人的关键技术。小到扫地机器人,大到自动驾驶汽车,无人自主移动设备近些年的快速发展加速了SLAM行业的发展,为了利用这些市场机会,技术供应商正在整合SLAM先进软硬技术进行行业布局。
机器人与SLAM
目前机器人系统中,各种芯片的组合多种多样,有机器人专用SoC方案、通用SoC加模组方案以及各种以基础的组合方案。这些芯片组合构筑成机器人底层基础
[机器人]
酷芯:从专用无线图传芯片到边缘AI SoC
5月17日,在芯原主办的“第十四届松山湖中国IC创新高峰论坛”上,合肥酷芯微电子有限公司联合创始人、CTO沈泊介绍了公司新晋开发的第三代满足功能安全的12nm AI SoC——AR94系列。 沈泊首先回顾了酷芯的发展历程,自2011年成立以来,酷芯一直致力于为机器人行业提供创新解决方案。公司率先在无人机图传领域取得了突破,推出全球首个实现无线图传距离超过5公里的公司,此前传输距离仅是数百米。“这一成就得益于我们与大疆科技的紧密合作,共同定义了新一代无线图传标准。”沈泊说道。此后,公司陆续围绕射频推出一系列无线数传新品。 而随着机器人技术的不断发展,酷芯意识到,仅仅提供高质量的图像传输已经不足以满足市场的需求。因此公司从20
[嵌入式]
基于一体化系统集成芯片实现专用电缆自动测量系统的设计
1 引言 在现代装甲通信指挥装备中,功能强大、控制精确、运行可靠的装备,均由越来越多的电子分机、部件通过密集的线缆、线束、网络连接而成。 线缆、网络连接的正确性和可靠性,在保障整个电子系统可靠运行中起了重要的作用。对复杂线缆、线束、网络的导通、绝缘等指标的自动测试和检验,是线缆装配、生产过程中不可缺少的一个环节。传统的低压、低电流的手工、半自动测试,已经远远不能满足现代高可靠电子设备生产的需要。 目前装甲通信指挥装备的线缆检测,均采用传统的、落后的手工检测方式,用三用表、蜂鸣器及自制简单的测试台检测通断。手工检测方法存在不能克服的许多缺陷,已不能满足大批量、高精度、高可靠性线缆检测的要求: (1)1人或2人配合逐点检测,效
[测试测量]
苹果正开发新的游戏主机,还有专用芯片加持
Apple Pippin 是苹果在 1995/1996 与万代在日本和美国等市场推出的游戏机/多媒体播放机平台,但很可惜最终并未受到市场青睐。 它采用 66MHz 的 PowerPC 603e 处理器,14.4 kbit / s 调制解调器,运行精简版 Mac OS,原意是搭载一款面向基于 CD 多媒体(特别是游戏)的低价电脑,并附带网络功能。它采用 4 倍速光驱及可以连接至电视的视频输出接口。其名字的由来是翠玉苹果(Newtown Pippin)。 现有传言称,在 Pippin 多年之后,苹果可能会再次回归游戏机市场。 在 Clien 论坛上有爆料者声称,中国台湾供应链中传出消息称苹果考虑重返游戏行业。
[手机便携]
针对VR一体机应用 全志科技推出VR9专用芯片
投资者在投资者互动平台提问:请问全志科技有应用于元宇宙的芯片吗? 11月15日,全志科技(300458.SZ)在投资者互动平台表示,全志科技针对VR一体机应用推出了VR9专用芯片。 全志科技事业二部总经理韩明星曾表示:“VR市场从最初的火爆到现在似乎逐渐冷静下来,看似平静的背后其实是整个行业正在孕育着新一轮的爆发。那些真正致力于VR产品的伙伴们正在对VR体验,性能,内容,和应用在做着持续地优化。 据了解,全志VR9芯片已全面接入谷歌开放生态,基于Android7.1(Daydream专版)开发,支持各大主流厂商VRrom,且提供OpenVROS,内置核心VR应用软件,支持应用内容定制、功能开发等。
[手机便携]
联盛德获亿元融资 聚焦物联网领域专用无线通信芯片开发
近日,WaveFront消息显示,北京联盛德微电子(以下简称:联盛德)获得亿元轮融资,投资方包括WaveFront Ventures创想未来资本、苏高新创投、北京集成电路尖端芯片基金。本轮资金将主要用于吸引尖端人才、加速研发及市场投放等不同层面战略布局。 联盛德成立于2013年,是一家基于AIOT芯片的物联网技术服务提供商,公司专注于物联网领域专用无线通信芯片及解决方案的开发销售。旗下产品主要应用于智能家电、智能家居、行车定位、智能玩具、医疗监护、无线音视频、工业控制等物联网领域。 2019年,联盛德微电子(Winner Micro)联合平头哥共同发布了新一代安全IoT Wi-Fi/蓝牙双模SoC芯片W800,引起广泛关注。W8
[手机便携]
AI芯片初创公司Hailo发布深度学习专用处理器
以色列计算机芯片制造商Hailo Technologies试图利用一款针对深度学习工作负载定制的新型处理器来破解人工智能世界。 专注于汽车行业的Hailo公司表示,该芯片能够让设备在网络运行“复杂”的深度学习应用,而以前这些应用智能托管在云数据中心。 Hailo表示,这个比1便士还小的处理器是从零开始设计的,采用了重新设计的内存、控制和计算架构组件,此外还附带了一个软件开发工具包,让开发者可以开发针对硬件定制的应用。 Hailo首席执行官Orr Danon表示:“我们迫切需要一种类似的架构来取代过去的处理器,使深度学习能够在边缘运行设备。” Hailo特别强调了该芯片的性能,特别是功效。Hailo引用了ResNet-50基准测试
[机器人]