车身控制器,车身一个名气不咋大,但管理的功能却遍布全车,主要是用于增强汽车的安全、舒适和便利性,以及与车外连接。
车身控制器的功能主要包括灯光控制、雨刮控制、门窗控制、后视镜控制、PEPS、座椅控制等等,下图是某主机厂车身控制器的拓扑图,更直接的可以看出车身控制器功能的多样性。

车身控制器的功能拓扑图
01.
车身控制器功能及策略
车身控制器的软件框图如下图所示,其主要基于AUTOSAR架构来编写的,车身控制器的大部分功能策略在ASW实现。

车身控制器框图
1 内外部灯光控制
内外部灯光控制主要包括远近光灯控制、转向灯、危险报警灯、日间行车灯控制、前后雾灯控制、刹车灯控制、内部顶灯控制、钥匙孔照明灯控制等。
转向灯主要由左转向灯、右转向灯、左转向指示灯、右转向指示灯组成。转向灯在工作时以每分钟85±10 次的频率闪烁。点亮和熄灭的时间相同。左转向指示灯和右转向指示灯通过 CAN 网络发送给仪表。
其功能概述如下:
1) 钥匙处于点火开关 ON 档时,转向开关接通或断开则相应的转向灯闪烁或关闭,并同时触发仪表板上的转向指示灯以相同频率闪烁或关闭指示灯;
2) 转向灯开关拨到左或右时,BCM 驱动相应转向灯至少激活闪烁 3 次
3) 如果当转向灯在激活后被关闭,那么转向灯将在完成其起初的最小 3 次闪烁周期后立即关闭。
4) 如果左转向灯在被激活后将转向灯开关从左拨到右,那么左侧转向灯将立即关闭,右侧转向灯立即打开。
5) 如果右转向灯在被激活后将转向灯开关从右拨到左,那么右侧转向灯将立即关闭,左侧转向灯立即打开。
6) 危险警报灯包括所有的转向灯,钥匙在任意档位时都能驱动这些转向灯发出警报。危险报警灯开关为自锁开关。
7) 点火锁开关在 ON 时,转向灯和警示灯工作优先级为后操作优先,具体说明如下:如果转向灯在工作状态,打开报警灯开关,那么报警灯工作取代转向灯的工作,直到报警灯开关被关闭,系统才回到转向灯工作状态;如果报警灯在工作状态,将转向灯拨到左或右,那么转向灯工作取代报警灯的工作,直到转向灯输出关闭或者点火状态从 ON 变为 OFF,系统才回到报警灯工作状态。
8) 如果接收到碰撞信号,那么所有的灯工作在报警灯状态下至少 5 秒钟,5 秒钟后再次按下报警灯开关,将能关掉报警灯闪烁,这样为了防止由于碰撞而使报警灯开关被按下,如未按下危险报警灯开关,当检测到点火开关由 ON-OFF-ON;碰撞解除,警示灯恢复正常工作。
9) 当转向灯由于对地短路或者过载而上报故障时,短路状态将通过相关 DTC 记录到 memory 中,并且立即关断该侧转向灯高边驱动芯片,组合仪表上转向指示灯也停止,如果在本次点火循环过程中转向灯再次被开启也不执行对应操作,必须重新启动一次点火循环,输出才能恢复正常。
10) 当工作于转向灯工作模式时,某侧转向灯由于开路或者对电源短路而上报故障时,开路状态将通过相关 DTC 记录到 memory 中,并且该侧转向灯以双倍频率(170±20 次/min)闪烁,组合仪表转向指示灯也以双倍频率闪烁。当点火钥匙从 ON 转到 OFF/ACC,再从 OFF/ACC 到 ON,输出恢复正常,或者在本次点火循环中,当开路故障排除时也可以恢复正常频率闪烁
刹车灯控制功能:
1. 当刹车开关有效,或者是总线上的刹车请求有效时,则需要开启刹车灯和高位制动灯,并且刹车灯和高位制动灯要分开控制。
2. 刹车灯和高位制动灯有两条控制路径,分别为硬件开关控制,和MCU控制,在正常情况下,两者都可以触发,在跛行模式下,刹车灯和高位制动灯应该能够被刹车开关控制。
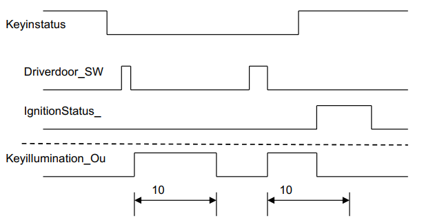
钥匙孔照明灯控制功能:
1. 当点火信号为OFF时,当主驾或者副驾侧门打开,钥匙孔照明灯点亮。当门关闭后,钥匙孔照明灯10s后熄灭,如果门未关闭,则持续10分钟点亮。
2. 当点火信号为ON或者START时,钥匙孔照明灯立即熄灭。

钥匙孔照明当时序
2 雨刮系统
BCM通过监测雨刮开关的状态以及组合开关来控制雨刮电机及喷水泵工作,实现雨刮系统的各种工作模式:前雨刮低速运行、前雨刮高速运行、前雨刮间歇运行、前雨刮关闭、前风窗喷水、后雨刮运行、后风窗喷水等。
上述说的雨刮控制,有的是通过驾驶员手动拨不同档位的开关来实现的,有的是通过光雨量传感器,自动识别雨量,来控制雨刮不同的工作模式的。
对于不同的工作模式,其中雨刮刮一次的周期分别是BCM驱动电机600ms,雨刮归位时间为1400ms,对不间歇档位,区别只是两次雨刮动作之间的间隔时间。
对于雨刮与前喷水的协调工作,当前喷水动作小于一定时间,比如700ms,雨刮不动作,当前喷水时间大于700ms后,雨刮开始工作,并且在喷水停掉之后再刮3次。
3 车身防盗报警系统
车身报警模块实现的是车辆在各种非正常状态下的报警功能,报警模块一旦被激活,就启动声光报警并且远程通知至用户手机。
其具体的功能如下:
1. 当三门以及引擎盖都关闭时,当使用遥控器或者是钥匙锁车后,左右转向灯闪烁1s,喇叭鸣叫10ms,并且进入设防警戒状。
2. 在警戒状态时,三门或引擎盖有打开,或者检测到钥匙插入信号,车辆将报警,同时启动抑制继电器输出使能,抑制启动,在报警 3 个周期结束后启动抑制继电器一直有效。
3. 使用遥控器或者驾驶侧钥匙开锁/解锁解除警戒状态,四门门锁打开,左右转向灯闪烁。
4. 当车处于警戒状态时,打开三门或引擎盖,警笛报警鸣叫。
5. 设防状态下,通过遥控开锁实施解防之后,30s 内没有任何门或引擎盖打开或钥匙插入点火锁需要重新进入设防。
4 车锁功能
门锁由 BCM 内部继电器控制,在接收到有效解闭锁信号后,BCM 对门锁电机进行控制,三门锁电机解闭锁动作输出时间为 250ms。
遥控上锁
在解防状态下,BCM收到有效RKE上锁信号后,若三门及引擎盖全部关闭,则三门上锁,双侧转向灯闪烁1次,闪烁周期为1秒钟,其中0.5秒亮,0.5秒灭,喇叭鸣叫10ms。如果在闪烁期间,BCM接收到RKE解锁命令,则灯光闪烁转入解锁闪烁过程;若司机侧门关闭后任何其它门未关闭,则锁电机动作,转向灯不闪。等全部门关闭,重新执行确认动作,即双侧转向灯闪烁1次,闪烁周期为1秒钟,其中0.5秒亮,0.5秒灭,喇叭鸣叫10ms。
在设防状态下,BCM 收到有效 RKE 上锁信号后,BCM 仍执行闭锁动作,同时执行确认动作,即锁电机动作,双侧转向灯闪烁 1 次,闪烁周期为 1 秒钟,其中 0.5 秒亮,0.5 秒灭,喇叭鸣叫 10ms。
遥控解锁
在设防状态下,BCM 接收到有效 RKE 解锁信号后三门解锁,实施解防,并执行确认动作,即双侧转向灯闪两下后熄灭。每次闪烁周期为 1 秒钟,其中 0.5 秒亮,0.5 秒灭。
在解防状态下,BCM 接收到有效 RKE 解锁信号或者机械钥匙解锁信号后,BCM 执行解锁动作,双侧转向灯相应闪烁 2 次。
自动上锁功能
当车速达到预先设定的值 ,若司机侧锁电机处于解锁状态,驾驶员门关闭的情况下,BCM 会自动对车门上锁。
闭锁后,车速变化不再重复上锁,当车速低于 40km/h 时,允许开闭锁,当车速大于 40km/h 时,不允许开闭锁。
自动重上锁
若在解除设防 30s 内没有三门及引擎盖打开或钥匙插入点火锁,则尝试 RKE 闭锁操作的过程。
中控开关控制闭锁
在解防状态下,BCM 收到中控闭锁开关信号后,若三门及引擎盖全关闭则执行三门闭锁,如果驾驶员门未关闭,锁电机不动作,如果其它门或引擎盖未关闭,锁电机动作。若锁电机已处于闭锁状态,BCM收到中控闭锁开关信号后,锁电机重新执行闭锁动作。
中控开关控制开锁:
在解防状态时,BCM 收到中控开锁开关信号后,执行四门电机解锁动作。若四门门锁处于解锁状态,BCM 收到中控开锁开关信号后,锁电机重新执行解锁动作。
熄火自动解锁功能
当钥匙拔出点火开关后,BCM 驱动门锁电机执行所有门解锁。
碰撞强制开锁功能
点火开关在 ON 档,BCM 收到有效的安全气囊展信号后,BCM 强制打开三门锁(驱动电机 5 秒);屏蔽车速自动上锁功能、屏蔽中控闭锁功能和 RKE 遥控闭锁功能。当 BCM 检测到点火开关状态从 ON 到 OFF 的变化后恢复自动上锁功能、中控闭锁功能和 RKE 闭锁
功能,以及机械钥匙上锁功能(碰撞优先)。
5 车身防盗报警系统
车身报警模块实现的是车辆在各种非正常状态下的报警功能,报警模块一旦被激活,就启动声光报警提醒用户同时抑制启动功能。
1) 三门以及引擎盖都关闭时,使用遥控器或者驾驶侧钥匙闭锁,左右转向灯闪烁 T2(1.0±0.2sec),喇叭鸣叫 10ms 进入设防警戒状态;若司机侧门关闭后任何其它门或引擎盖未关闭,使用遥控器锁门,门锁止,此时不在警戒状态,当所有门以及引擎盖都关闭时,左右转向灯闪烁 T2(1.0±0.2sec),喇叭鸣叫 10ms 进入警戒状态。
2) 在警戒状态时,三门或引擎盖有打开,或者检测到钥匙插入信号,车辆将报警,同时启动抑制继电器输出使能,抑制启动,在报警 3 个周期结束后启动抑制继电器一直有效。(同时触发几个条件的报警方式一样)
3) 使用遥控器或者驾驶侧钥匙开锁/解锁解除警戒状态,四门门锁打开,左右转向灯闪烁 T1(0.5±0.1sec),间隔 T2(0.5±0.1sec)后再闪烁 T1 秒。
4) 使用遥控尾门开锁信号解除警戒状态,危险警告灯闪烁 T1(0.5±0.1sec),间隔 T2(0.5±0.1sec)后再闪烁 T1 秒。
5) 当车处于警戒状态时,打开三门或引擎盖,警笛报警鸣叫 T1(27±2sec),间隔 T2(10±1sec),仍以T1 鸣叫,不重复报警;危险警告灯同时以 T3(0.5±0.1sec),占空比 50%闪烁,时间同警笛。
6) 在报警状态下,若三门和引擎盖都关闭,按下遥控器锁定按钮,则退出报警状态,所有车门锁定,转向灯闪一下,喇叭鸣叫 10ms 防盗继电器关闭,并重新进入警戒状态。在报警状态下,若除驾驶门外其他门及引擎盖开启,按下遥控器锁定按钮,则退出报警态,所
有车门锁定,防盗继电器关闭,喇叭停止报警,并在所有门关闭后,转向灯闪一下,再次进入警戒状态;在报警状态下,如果驾驶员侧门打开,按下遥控器锁定按钮,则退出报警状态,不执行上锁指令,防盗继电器关闭,喇叭停止报警。
7) 警报状态中,使用遥控器解锁解除警报,开锁继电器输出开锁信号,门处于开锁状态;解除警戒状态,危险警告闪烁两次,警笛停止鸣叫。
8) 当电源切断之后重新上电,应该回到掉电之前状态。
9) 设防状态下,通过遥控开锁实施解防之后,30s 内没有任何门或引擎盖打开或钥匙插入点火锁需要重新进入设防。
6 电动车窗功能
当电源档位为 ON 档时,所有车窗控制按钮指令在 200ms 后都能对相对应的车窗进行控制升降,并且车窗能够在 4s 内完全打开或者完全关闭。车窗按钮指令保持时间超过 1s 时,车窗自动完全打开或完全关闭。车窗在上升过程中,如果遇到障碍物,应该具有防夹功能,停止上升车窗玻璃。驾驶员拥有控制优先级,能够控制所有车窗,在驾驶员控制车窗时,其他车窗控制指令失效。
02.
车身控制器硬件框图
车身控制器的功能上述介绍的差不多了,那其硬件框图是啥样的呢?下面是一个车身控制器的整体的硬件框图。

车身控制器硬件框图
车身控制器硬件框图以及芯片厂商解决方案
从上图中可以看出,其对外的接口主要是高低边驱动、CAN、LIN以及开关控制,主控芯片通常为MCU,常见的主流芯片都有各自的解决方案。
意法半导体基于SPC5 32位微控制器、二极管和保护IC、MEMS和传感器、串行EEPROM以及安全组件和eSIM解决方案。

ST基于SPC5的BCM解决方案
英飞凌基于Traveo II和 AURIX 系列微控制器的解决方案,以及OPTIREG-Linear、OPTIREG-Switcher 以及 OPTIREG-SBC(集成低压降稳压器或 DCDC 电源的系统基础芯片)系列的电源 IC 为模块供电;PROFET、功率 PROFET、SPOC、SPIDER、HITFET、LITIX、NovalithIC、多 MOSFET 驱动器以及MOSFET 系列功率 IC 来驱动车辆功能负载装置;XENSIV 系列或集成至功率 IC 的压力传感器进行感测(并在 BCM 中进行监控)。针对汽车门禁,英飞凌可提供用于远程无钥门禁 (RKE) 和 被动无钥门禁 (PKE) 的收发器和接收器。

英飞凌基于Traveo II和 AURIX的BCM解决方案
TI基于DRA714或DRA710微控制器的解决方案,另外其在电管芯片、LED驱动芯片、负载驱动等方案也有不同的芯片支持,例如LED驱动芯片LP8864S-Q1,高侧开关芯片TPS1HA08-Q1,TCAN系列CAN收发器,TLIN系列LIN收发器。

TI基于DRA714或DRA710的BCM解决方案
除了国际主流的芯片厂商的方案,在国产化芯片大潮下,有哪些国产厂商的呢?
首先在主控芯片上,杰发科技基于ARM Cortex-M4F的AC781x、AC7840x等32位车规芯片,其中AC781X于2018年量产,AC7840x于2022年量产。
其中AC7840x符合AEC-Q100 Grade1,功能安全符合ISO 26262 ASIL-B,信息安全符合SHE标准,支持安全启动,芯片内部资源如下图所示,软件生态支持AUTOSAR MCAL4.4,可提供MCAL及配置工具。产品拥有双Bank Flash用于存储程序,支持OTA。可广泛应用于汽车车身、座舱、车灯、新能源以及电机控制等应用领域。

AC7840x的芯片内部资源

AC781x在BCM上的应用(来源知乎Steve Gu)
国芯科技的CCFC3007P、CCFC3008P等32位车规MCU,以CCFC3008P为例,采用自主PowerPC架构C*Core CPU内核研发,其参数如下图所示。可广泛应用于网关控制芯片、动力总成控制芯片、域控制芯片、新能源电池管理芯片等应用领域。

CCFC3008P内部参数
除了以上之外,还有旗芯微,芯驰,云途,智芯科技等都已经有ASIL-B级别的MCU,部分支持ASIL-D级别的MCU,另外在车身控制器上的其他部件,目前纳芯微,川土微,芯力特等,均有车规CAN/LIN收发器,国产高边低边开关方面,上海瓴芯推出LNQ37000Q1是一颗4通道,1000mΩ导通电阻的智能高边开关无锡明芯微电子推出50V高低边开关驱动器MX5014S。
当前,各电子设备的功能越来越多,各种功能都需要通BCM来实现,使得BCM功能更加强大;各电子设备之间的信息共享越来越多,一个信息可同时供许多部件使用,要求BCM的数据通信功能越来越强;国产车规MCU虽然应有所起色,但是前路还是漫长的。
上一篇:电动汽车电机驱动系统的组成和作用
下一篇:车载逆变器对汽车有损害吗?使用车载逆变器的注意事项有哪些?
- 热门资源推荐
- 热门放大器推荐
- 边缘计算主机盒选购指南:五大核心指标解析
- Arm AGI CPU 更多细节:台积电 3nm 制程、Neoverse V3 微架构
- Arm AGI CPU 重磅发布:构筑代理式 AI 云时代的芯片基石
- Arm 拓展其计算平台矩阵,首次跨足芯片产品
- 阿里达摩院发布RISC-V CPU玄铁C950,首次原生支持千亿参数大模型
- 边缘 AI 加速的 Arm® Cortex® ‑M0+ MCU 如何为电子产品注入更强智能
- 阿里达摩院发布玄铁C950,打破全球RISC-V CPU性能纪录
- VPU中的“六边形战士”:安谋科技Arm China发布“玲珑”V560/V760 VPU IP
- 利用锚定可信平台模块(TPM)的FPGA构建人形机器人安全
- Er3105Di 500Ma宽输入电压同步降压稳压器内部默认参数选择典型应用示意图
- 使用 LTC2377CMS-16、16 位、500ksps、低功耗 SAR ADC 的典型应用
- L7806C负输出电压电路的典型应用
- LT3959 的典型应用 - 具有 6A、40V 开关的宽输入电压范围升压/SEPIC/反相转换器
- LPS33W适配器板,标准DIL24插座
- 使用 Analog Devices 的 LT3470AIDDB 的参考设计
- MC33364通用输入电池充电器典型应用电路
- AM2G-2405SH30Z 5V 2W DC/DC 转换器的典型应用
- 用于电池测试解决方案的 ADP1972 降压或升压、PWM 控制器的典型应用
- LT1121IS8-3.3 5V 低压差稳压器的典型应用电路,用于具有关断的电池供电电源

现代雷达系统的信号设计
INA2126E-250

BFR340T






京公网安备 11010802033920号