初级车载 DC/DC 转换器的环路特性
环路特性,即内部误差放大器的相位裕量和增益裕量,是使 DC/DC 转换器在一定规格内获得稳定工作的重要因素之一。由于相位裕量和增益裕量的概念和计算公式取决于电路中使用的外围元件和规格,因此如果存在变化较大的元件,则需要进行相应的调整,特别是 +B 需要较宽的电压范围,并且直接连接的 DC/DC 转换器由于与外围元件纠缠而需要仔细调整。本文以 12V 的车用铅电池 (以下简称 +B) 为电源,解说关于 DC/DC 初级侧的相位余量调整的注意点,并利用以下两种电源仿真进行比较:
使用 AC 适配器 (12V 输出) 作为电源的应用
例如在使用交流适配器 (12VDC 输出) 作为电源的应用中,在设计时通常需要注意大约 ±10% 的输入电压变化。
+B 供电的应用程序
在大多数情况下,9Vin~16Vin 被认为是 +B 最初的设计值,此外还必须考虑冷启动因素,在低于 9Vin 的电压下预计需要稳定工作 (例如 IC 端电压为 5V)。
使用 LTPowerCAD 进行仿真
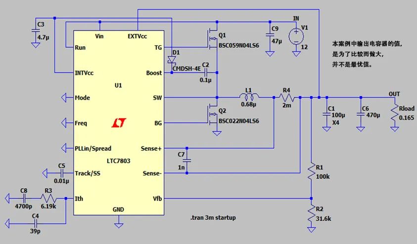
接下来用 LTpowerCAD 模拟相位裕量和增益裕量。定数 ⇒ LTC7803:12Vin/3.3Vout、Iout=20A、Fsw=500KHz、Ith:R3=10KΩ、C8=560pF、C4=22pF

图1 LTC7803 仿真电路图
由交流适配器供电应用结果 (12V 输出)

图2 假设使用交流适配器的波特图 (12Vin±10%)

表1 使用交流适配器时的仿真结果 (12Vin±10%)
+B 供电的应用结果

图3 假设有冷启动 (5Vin~16V) 下 +B 的波特图

表2 假设有冷启动 (5Vin~16V) 下 +B 的仿真结果
从仿真结果中发现的差异
根据以上仿真结果可知,当 +B 为 5V 时,环路特性存在明显差异,这被认为是宽输入范围的影响。虽然从一般的角度来看,这种仿真的结果似乎不是一个坏值,但在这个仿真中,环境温度被设置为 Ta = 25°C,因此如果在实际机器上测试温度波动后会有进一步的差异,则可能需要进行调整。在汽车应用中,Ta=-40°C~85°C 是基本温度环境,需要根据安装位置不同调整 Ta=-40°C~125°C。
如何调整环路特性
R3:调整交越频率“Fc”
Fc 是增益为 0dB 时的频率,Fc 小,则电阻降低,Fc 大,则电阻增加。相位裕量和负载响应能力有折衷倾向。与其通过降低 FC 来确保相位裕量的难度,不如调整响应,反之亦然,可以依此调整以适应应用。
C8:增益调整
容量值减少→增益小,容量值增加→增益大。在高增益下,建立时间趋于增加,但负载响应的过冲/下冲电压可以降低,所以变化不会太大。较小的增益导致过冲/下冲电压较小,建立时间较短,但相位裕量相对于 Fc 增加的趋势趋于减小。
C4:形成高频极 (用于降噪)
预计它主要在降低高频带的噪声方面有效。
Cff:相位提前调整 (在本例中设置为 0pF)
推进高频相位以改善负载响应特性,应根据相位裕量进行调整。
总结
本文利用两种电源仿真,介绍了车载用 DC/DC 转换器的环路特性调整的重要性和注意点。
上一篇:汽车钥匙进化过程有几个阶段
下一篇:CS32F116Q MCU在汽车智能尾灯的应用方案
推荐阅读最新更新时间:2026-02-19 21:49
- 边缘计算主机盒选购指南:五大核心指标解析
- Arm AGI CPU 更多细节:台积电 3nm 制程、Neoverse V3 微架构
- Arm AGI CPU 重磅发布:构筑代理式 AI 云时代的芯片基石
- Arm 拓展其计算平台矩阵,首次跨足芯片产品
- 阿里达摩院发布RISC-V CPU玄铁C950,首次原生支持千亿参数大模型
- 边缘 AI 加速的 Arm® Cortex® ‑M0+ MCU 如何为电子产品注入更强智能
- 阿里达摩院发布玄铁C950,打破全球RISC-V CPU性能纪录
- VPU中的“六边形战士”:安谋科技Arm China发布“玲珑”V560/V760 VPU IP
- 利用锚定可信平台模块(TPM)的FPGA构建人形机器人安全
- LTC1733,用于 4.1V 或 4.2V 电池的完整 1.5A 单节锂离子充电器
- MCP39F521,电源监控演示板是一个全功能的 I2C 总线单相电源和能量监控系统
- 具有 4.6A 输入电流限制和 12V、48W 备份模式的 LTC3350IUHF 11V 至 20V、5.3A LiFePO4 电池充电器的典型应用电路
- LT1934IS6-1 1.8V 降压转换器的典型应用电路
- STPIC6D595电源逻辑8位移位寄存器的典型应用
- CAT3200HU2EVB,基于CAT3200HU2升压转换器的评估板
- OP213FSZ-REEL7 5V Only 18-Bit Stereo Op-Amp DAC 的典型应用
- 使用 Analog Devices 的 ADM3066EBRMZ 的参考设计
- RT9284A微型封装、高性能、白光LED恒流开关稳压器驱动5串WLED的典型应用
- LTC2207 演示板,16 位高性能 ADC 驱动器

Follow me第三季第4期任务汇总代码
DCM 反激计算书
GBT+40432-2021电动汽车用传导式车载充电机
现代雷达系统的信号设计
BFR340T






京公网安备 11010802033920号