STM32最小系统的基本组成:电源电路、复位电路、时钟电路、调试接口电路、启动电路。
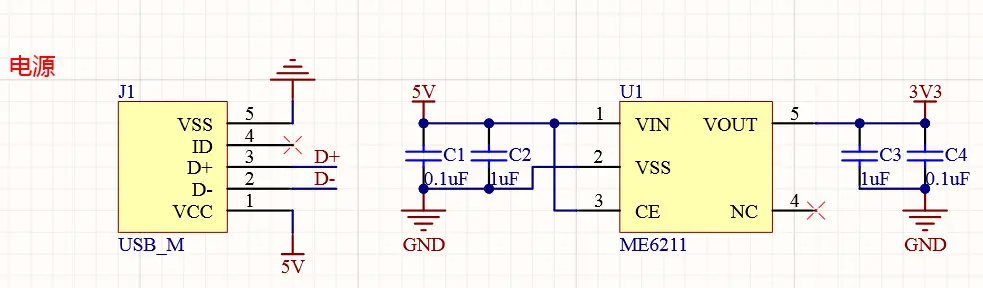
电源电路
STM32单片机一般是3.3V供电,而生活中常见的都是5V电源(电脑的USB口),所以需要将5V降压至3.3V。
stm32电源电路原理图
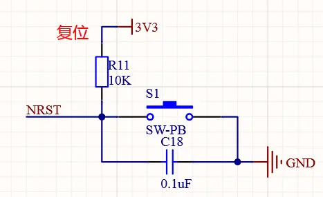
复位电路
复位也可理解为重启,STM32正常工作状态下,复位引脚是高电平,NRST引脚低电平复位。
STM32中有三种复位方式,分别为:上电复位、手动复位、程序自动复位。上电复位:是在单片机上电启动的时候进行复位的,不需要人为干预,自动完成复位;
手动复位:通过外部的复位电路手动进行复位,比如按钮、开关之类的;
程序复位:通过程序内部的程序进行复位,一般有内核复位函数、看门狗复位等的软件复位方式;
在复位引脚NRST上外接电容和电阻,一般选用10K电阻和0.1uF电容。
复位电路原理图
时钟电路
STM32有两组晶振,一组用来给单片机提供主时钟,一组用来给RTC提供时钟。主时钟晶振连接8MHz的晶振,由晶振、起振电容、(反馈电阻)组成;
RCT时钟晶振连接32.768K的晶振,由晶振、起振电容组成;

晶振电路原理图
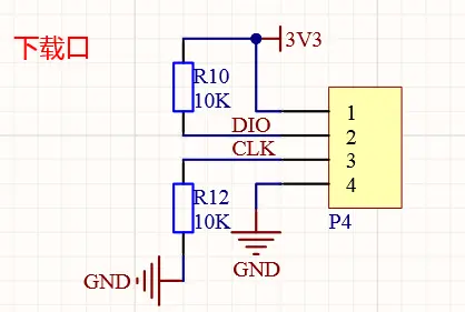
调试接口电路
STM32一般有串口下载、JLinkSTLink下载、ISP下载。SWD模式下载只需要用到三个引脚(GND、SWCLK、SWDIO)即可。

调试接口电路原理图
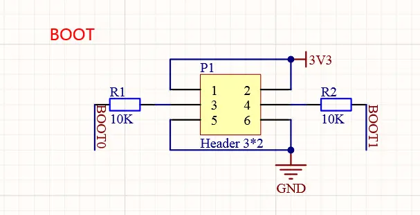
启动电路
STM32的两个引脚BOOT0和BOOT1的电平高低决定单片机的启动方式。
BOOT启动方式选择
BOOT1=X,BOOT0=0,FLASH启动,默认启动方式;
BOOT1=0,BOOT0=1,系统存储器启动,芯片内部一块特定的区域,芯片出厂时在这个区域预置了一段Bootloader,就是通常说的ISP程序,如果出现程序硬件错误的话可以切换BOOT0=1到该模式下重新烧写Flash即可恢复正常。这个区域的内容在芯片出厂后没有人能够修改或擦除,即它是一个ROM区,它是使用USART1作为通信口;
BOOT1=1,BOOT0=1,STM32内嵌的SRAM启动,该模式用于调试;

启动电路原理图
上一篇:循迹模块详解
下一篇:GY-302光感模块详解
推荐阅读最新更新时间:2026-03-06 03:08
- LT3973HDD-5 5V、2MHz 降压转换器的典型应用
- 具有抑制功能的TS2938 500mA超低压差稳压器典型应用
- R_53_V10基于IPS2电机换向传感器的设计
- 使用 Analog Devices 的 LTC7851EUHH 的参考设计
- 使用 ON Semiconductor 的 CAT871-05ULGT3 的参考设计
- 用于开/关控制应用的 AM2G-2403SZ 3.3V 2 瓦 DC-DC 转换器的典型应用
- 使用 Analog Devices 的 LT3470HDDB 的参考设计
- LT3088EST 宽安全工作区电源的典型应用
- 简单的 78K/V850/LPC 编程器
- LT1949 的典型应用 - 600kHz、1A 开关 PWM DC/DC 转换器

stm32驱动屏IC rm68042
STM32 PMSM FOC 简介
基于STM32G031的测试测量训练平台完成虚拟仪器实现
现代雷达系统的信号设计
BFR340T






京公网安备 11010802033920号