第一节 音频播放原理
首先需要申明一下,本章的代码来自网络,参考了亚嵌教育李明老师(论坛ID:limingth)的帖子:
http://www.arm9home.net/read.php?tid=20515&page=1#175657

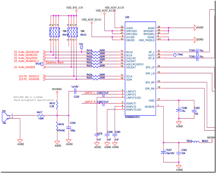
S5PV210通过i2s和i2c与音频编解码芯片wm8960进行交互,其中i2s负责只传输声音数据,而i2c负责传输控制信息(如音量调节、静音等),wm8960负责编解码。
要驱动wm8960,我们需要做三件事:(1)初始化i2s,(2)初始化i2c,(3)初始化wm8960。
Mini210S相关的原理图如下:

第二节 程序详细讲解
完整代码见目录详细代码下载链接。
1. Makefile
在makefile中,我们将程序的链接地址设置为0x21000000,也就是说程序只有
位于0x21000000才能正常运行,所有我们的程序一开始就必须被下载到内存0x21000000处。
2. main.c
代码如下:
void main(void)
{
printf('Audio Testrn');
int offset = 0x2E; // 音频数据开始的地方
short * p = (short *)0x22000000; // 音频文件应该位于的位置
iic_init(); // 初始化i2c
wm8960_init(); // 初始化wm8960
iis_init(); // 初始化iis
// 循环播放音频文件
while (1)
{
// polling Primary Tx FIFO0 full status indication.
while((IISCON & (1<<8)) == (1<<8));
IISTXD = *(p+offset); // 每次发送2byte
offset++;
if (offset > (882046-0x2e) /2) // 有多少个2byte = (文件大小-偏移)/2
offset = 0x2E;
}
}
main函数共做了4件事:
第一步 调用iic_init()初始化i2c;
第二步 调用wm8960_init()初始化wm8960;
第三步 调用iis_init()初始化i2s;
第四步 用i2s中发出声音数据,循环播放音频文件;
3. audio.c
audio.c里有几个核心的函数,下面我们来逐个分析。
函数一 iic_init(),代码如下:
void iic_init(void)
{
GPD1CON |= 0x22; // 配置引脚
GPD1PUD |= 0x5;
I2CCON0 = (1<<7) | (0<<6) | (1<<5) | (0xe);
I2CSTAT0 = 0x10;
}
初始化i2c很简单,分三步:
第一步 配置引脚用于i2c功能;
第二步 配置i2c控制器,包括设置时钟,使能ack等;
第三步 使能接收和发送功能;
函数二 iic_write (),代码如下:
void iic_write(int slave_addr, int addr, int data)
{
// 地址
I2CDS0 = slave_addr;
// 发送s信号和地址
I2CSTAT0 = 0xf0;
// 等待
while ((I2CCON0 & 0x10) == 0); // 等待数据发送
while ((I2CSTAT0 & 0x1)); // 等待从机发来ACK
// 发7bit地址和9bit数据
I2CDS0 = addr<<1 | ((data>>8) & 0x0001);
I2CCON0 &= ~(1<<4); // 清中断
while ((I2CCON0 & 0x10) == 0); // 等待数据发送
while ((I2CSTAT0 & 0x1)); // 等待从机发来ACK
I2CDS0 = (data & 0x00FF);
I2CCON0 &= ~(1<<4); // 清中断
while ((I2CCON0 & 0x10) == 0); // 等待数据发送
while ((I2CSTAT0 & 0x1)); // 等待从机发来ACK
// 发p信息
I2CSTAT0 = 0xd0;
I2CCON0 &= ~(1<<4); // 清中断
// 延时等待
int i=0;
for(i=0; i<50; i++);
return;
}
i2c的写操作也不难,整体上分三步:
第一步 发s信号和设备地址, slave_addr的bit[0:6]是7bit的设备地址,bit[7]=0,表示发送;
然后需等待数据发送完成和等待ack应答;
第二步 发16bit的数据,其中前7bit是寄存器偏移地址,后9bit是寄存器的值;
第三步 发p信号,表示结束;
第四步 延时,等待p信号发送成功;
函数三 wm8960_init (),核心代码如下:
void wm8960_init(void)
{
#define WM8960_DEVICE_ADDR 0x34 // 重置
iic_write(WM8960_DEVICE_ADDR, 0xf, 0x0); // 设置电源
iic_write(WM8960_DEVICE_ADDR, 0x19, 1<<8 | 1<<7 | 1<<6);
iic_write(WM8960_DEVICE_ADDR, 0x1a, 1<<8 | 1<<7 | 1<<6 | 1<<5 | 1<<4 | 1<<3);
iic_write(WM8960_DEVICE_ADDR, 0x2F, 1<<3 | 1<<2); // 设置时钟
iic_write(WM8960_DEVICE_ADDR, 0x4, 0x0); // 设置ADC-DAC
iic_write(WM8960_DEVICE_ADDR, 0x5, 0x0);
…
}
wm8960_init()主要是调用了iic_write()来初始化wm8960芯片,具体的初始化步骤需要自行详细阅读wm8960的芯片手册,
这里只是简单了整理了网友limingth的初始化步骤:
第一步 确定wm8960的设备地址,查看wm8960的芯片手册可知其设备地址为0x1a,左移1位且低位补0(表示发送)后,WM8960_DEVICE_ADDR = 0x34,reset;
第二步 设置power1 2 3;
第三步 设置时钟;
第四步 设置ADC-DAC,注意设置非静音;
第五步 设置audio interface;
第六步 设置volume;
第七步 设置mixer;
这些都是wm8960芯片手册里相关的内容,需自行阅读该芯片手册。
函数四 iis_init (),核心代码如下:
void iis_init(void)
{
int N;
// 配置引脚用于i2s功能
GPICON = 0x22222222;
// 设置i2s相关时钟
EPLL_CON0 = 0xa8430303; // MPLL_FOUT = 67.7Mhz
EPLL_CON1 = 0xbcee; // from linux kernel setting
CLK_SRC0 = 0x10001111;
CLK_CON = 0x1; // 1 = FOUT_EPLL MUXI2S_A 00 = Main CLK
// 设置i2s控制器
N = 5;
IISPSR = 1<<15 | N<<8;
IISCON |= 1<<0 | (unsigned)1<<31;
IISMOD = 1<<9 | 0<<8 | 1<<10;
}
i2s的初始化整体上分为三个步骤:
第一步 配置引脚用于i2s功能;
第二步 设置i2s相关时钟,具体包括设置EPLL_CON0、1使EPLL输出67.7Mhz,设置时钟开关CLK_SRC0;
第三步 设置i2s控制器,具体包括设置分频,时钟选择和发送接收模式;
第三节 实验现象
往开发板上插入耳机,就能重复地听到windows xp启动时的音乐了。
上一篇:S5PV210的根文件系统制作
下一篇:S5PV210 ADC转换
推荐阅读最新更新时间:2026-03-25 12:11
- 用于 7VIN 至 16VIN、1.5V 和 1.2V 输出的 LTM4628EV DC/DC 模块稳压器的典型应用电路
- 使用 Analog Devices 的 LTC3728LIGN 的参考设计
- DER-406 - 适用于 A19 灯的 5.76 W 高 PF 非隔离降压-升压型 TRIAC 调光 LED 驱动器
- ADR5045B 5V 输出精密微功率并联模式电压基准的典型应用
- LT3970EDDB-3.42 2.5V 降压转换器的典型应用
- MC78M08BDTG 8V 电流调节器的典型应用
- LT1021DCN8-5 精密电压基准的典型应用
- DER-282 - 100W, 扁平(11 mm), LLC DC-DC转换器
- REF193 低压差开尔文连接电压基准的典型应用电路
- LT3088EM 线性稳压器用于添加软启动的典型应用

rt1020 播放sd卡音频文件
ffmpeg基础库编程开发_20140307
非常经典的关于LLC的杨波博士论文
1CIS223-04TG3M






京公网安备 11010802033920号