1.简介
PAJ7620是ALIENTEK推出的一款高性能手势识别传感器模块。该模块采用原相科技(Pixart)公司的 PAJ7620U2芯片,芯片内部集成了光学数组式传感器,以使复杂的手势和光标模式输出,自带九种手势识别,支持上、下、左、右、前、后、顺时针旋转、逆时针旋转和挥动的手势动作识别,以及支持物体接近检测等功能。
PAJ7620模块驱动时序为IIC时序,本次实验我们通过硬件IIC来完成手势识别功。
PAJ7620 内部自带了 9 个手势识别,分别是“上”、“下”、“左”、“右”、“前”、“后”、“顺时针旋转”、“逆时针旋转”、“挥动”。 使用时传感器的开窗口位置需朝上,如图所示:

手在传感器的上方,保持与传感器的垂直距离,做出如下图和所示的手势,可以分别得出“上”、“下”、“左”、“右”、“顺时针旋转”、“逆时针旋转”、“挥动”的识别结果。

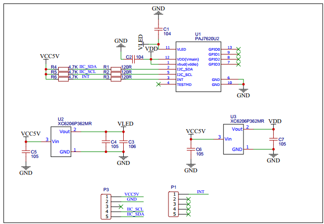
2.硬件设计

3.软件设计
1.打开STM32CubeMX软件,配置手势识别引脚PB6(IIC_SCL)、PB7(IIC_SDA);

2.设置引脚模式为推挽输出模式,初始化电平为高电平

4.生成代码
1.引脚模式配置函数

2.手势模块底层接口IIC协议函数

起始信号
钟线为高电平时,数据线由高变低为起始信号
/***************发送起始信号*************
*
*说明:时钟线为高电平时,数据线由高变低为起始信号
*******************************************/
void IIC_Start(void)
{
IIC_SDA_OUT_MODE();//输出模式
IIC_SCL(1);
IIC_SDA_OUT(1);
DelayUs(2);
IIC_SDA_OUT(1);
DelayUs(2);
IIC_SCL(0);//钳住IIC总线,准发送或者接收数据
}
停止信号
时钟线为高电平时,数据线由低变高为停止信号
/**************发送停止信号*****************
**
**说明:时钟线为高电平时,数据线由低变高为停止信号
************************************************/
void IIC_Stop(void)
{
IIC_SDA_OUT_MODE();//输出模式
IIC_SCL(0);
IIC_SDA_OUT(1);
DelayUs(2);
IIC_SCL(1);
DelayUs(2);
IIC_SDA_OUT(1);
DelayUs(2);
}
发送应答信号

/****************发送应答信号************
**u8 ack -- 0应答,1非应答
**
******************************************/
void IIC_Send_Ack(u8 ack)
{
IIC_SDA_OUT_MODE();//输出模式
IIC_SCL(0);
if(ack&0X01)IIC_SDA_OUT(1);//非应答
else IIC_SDA_OUT(1);//应答
DelayUs(2);
IIC_SCL(1);//时钟线拉高,数据发送完成
DelayUs(2);
IIC_SCL(0);//时钟线拉低,准备下一次数据收发
}
获取应答信号
/***************检测应答信号********************
**
**返回值:1,接收应答失败
0,接收应答成功
************************************************/
u8 IIC_Check_ACK(void)
{
u8 i=0;
IIC_SDA_IN_MODE();//输入模式
IIC_SDA_OUT(1);
IIC_SCL(0);
DelayUs(2);
IIC_SCL(1);
while(IIC_SDA_IN)
{
i++;
if(i>=255)return 1;//非应答
}
IIC_SCL(0);
return 0;//应答
}
发送一字节数据
/***************发送一字节数据***************/
void IIC_Send_Byte(u8 txd)
{
u8 i=0;
IIC_SDA_OUT_MODE();//输出模式
for(i=0;i<8;i++)
{
IIC_SCL(0);
if(txd&0X80)IIC_SDA_OUT(1);
else IIC_SDA_OUT(1);
DelayUs(2);
IIC_SCL(1);
DelayUs(2);
txd<<=1;
}
IIC_SCL(0);;//时钟线拉低,准备下一次数据收发
}
接收一字节数据
复制
/**********************接收1字节数据****************/
u8 IIC_ReadByte(void)
{
u8 i=0;
u8 rxd=0;
IIC_SDA_IN_MODE();//输入模式
for(i=0;i<8;i++)
{
IIC_SCL(0);
DelayUs(2);
IIC_SCL(1);
rxd<<=1;
if(IIC_SDA_IN)rxd|=0x01;
DelayUs(2);
}
IIC_SCL(1);
return rxd;
}


上一篇:NS32F103VBT6软硬件替代STM32F103VBT6
下一篇:STM32F103ZE开发板 LWIP网络协议栈应用之连接腾讯云
推荐阅读最新更新时间:2026-03-25 11:40
- 用于 7VIN 至 16VIN、1.5V 和 1.2V 输出的 LTM4628EV DC/DC 模块稳压器的典型应用电路
- 使用 Analog Devices 的 LTC3728LIGN 的参考设计
- DER-406 - 适用于 A19 灯的 5.76 W 高 PF 非隔离降压-升压型 TRIAC 调光 LED 驱动器
- ADR5045B 5V 输出精密微功率并联模式电压基准的典型应用
- LT3970EDDB-3.42 2.5V 降压转换器的典型应用
- MC78M08BDTG 8V 电流调节器的典型应用
- LT1021DCN8-5 精密电压基准的典型应用
- DER-282 - 100W, 扁平(11 mm), LLC DC-DC转换器
- REF193 低压差开尔文连接电压基准的典型应用电路
- LT3088EM 线性稳压器用于添加软启动的典型应用

stm32驱动屏IC rm68042
STM32 PMSM FOC 简介
基于STM32G031的测试测量训练平台完成虚拟仪器实现
现代雷达系统的信号设计
BFR340T






京公网安备 11010802033920号