TL431是一种并联稳压集成电路。因其性能好、价格低,因此广泛应用在各种电源电路中。其封装形式与塑封三极管9013等相同,如图a所示。同类产品还有图b所示的双直插外形的。封装形式:TO - 92、SOT - 89、SOT - 23

在STM32单片机系统中,100脚以下没有外接出VREF引脚,但这样使得DAC的参考端和VCC共用,带来较大误码差,为解决这一问题,可以使用廉价的TL431来解决供电问题,TL431典型温漂为30ppm,所以在一般应用中已非常足够。选用两只低温漂电阻,调整输出使TL431的输出电压在3V-3.6V之间,它的并联稳压电流可达到30mA,正好能满足一般STM32核心的功耗需求。
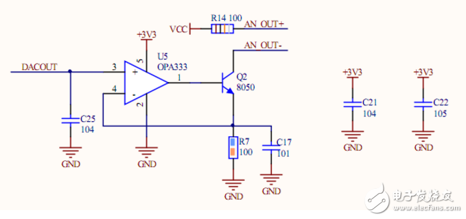
利用TL431解决了供电问题,余下的就是4-20mA的转换电路,如下图:

上图即为非常精确的转换电路,OPA333是一颗非常优异的单电源轨至轨运算放大器,其工作电压为2.7-5.5V,其失调电压仅为10uV,实测最低输出为30uV,最高输出可达VCC-30uV。电路组成压控恒流源,其关键在于OPA333这颗芯片的优异性能,使得以上电路获得了极高的精度和稳定性。DACOUT来自于STM32的DAC1或者DAC2输出,由C25进行数字噪场滤波之后进入运算,进行1:1缓冲,后经过Q2进行电流放大,在R7上形成检测电压,C17进行去抖动处理。4-20mA信号由AN_OUT+/AN_OUT-之间输出。
上图中,负载中的电流在R7上形成压降,经运放反馈后得到Vdacout=Vr7=I*R7,所以:I=Vdacout/R7,当Vdacout在400mV到2000mV之间变化时,可得到4-20mA的输出。改变R7的大小,便可改变DACOUT的需求范围。电路中,R2的基射极之间将有0.7V左右的偏压,所以Vb[MAX]=2V+0.7V=2.7V,这正好在OPA333的输出范围之内。电路中R14做为输出端的限流电流,使得输出端的最大输出电流Imax=Vcc/(R7+R14),若Vcc取6V,则Imax=6V/200
O=30mA,若没有R14,则最大电流可能有60mA,这时R7上的耗散功率为0.06*0.06*100=0.36W,若选用0805贴片电阻,将导致R7烧坏,或者由于温度升高太严重导致R7阻值变化太大输出引起较大偏差。加入R14之后,R7上的最大耗散功率为:0.03*0.03*100=0.09W,此时在正常的范围之内。
电路中R14不可省去,C17不可省去,由于外负载可能的微小干扰或波动将导致OPA333组成的深度负反馈电路形成振荡,使输出电流波动,加入C17能抑制这种波动,使输出更稳定,但是C17的值不宜过大。
使用STM32编程应注意,其内部不应当开DAC缓冲,因以上电路已经为一个高输入阻抗的缓冲电路。由STM32内部缓冲电路将损失掉输出线性度。
关键字:STM32 TL431
引用地址:
基于STM32的TL431小电流输出电路
推荐阅读最新更新时间:2026-03-25 10:29
TL431的基本应用电路和几种不常见接法
L431的主要作用是使电路获得更加稳定的电压,TL431是一种较为精密的可控稳压源,有着较为特殊的动态抗阻。在电路当中,TL431也作为一种并联型的稳压电路来使用,当然使用方法并不局限在这一种,其还能够作为串联或电压基准来使用。 熟悉电路制作的人大多对TL431并不陌生。由于TL431的动态抗阻的特性,其经常在电路设计当中被用于替代稳压二极管。不仅如此,TL431的开态响应速度快输出噪音低,并且价格低廉。因此受到电源工程师和初学者们大力好评。本篇文章主要为大家介绍了TL431的基本应用电路和几种并不常见的接法,并进行了讲解。 图(1)是TL431的典型接法,输出一个固定电压值,计算公式是: Vout = (R1+
[电源管理]
如何正确理解TL431的工作方式
TL431有着较为特殊的动态抗阻,是一种较为精密的可控稳压源,在电路当中,TL431也作为一种并联型的稳压电路来使用,当然使用方法并不局限在这一种,其还能够作为串联或电压基准来使用。TL431的主要作用是使电路获得更加稳定的电压,虽然人们都知道使用TL431,但是并没有几个人对其工作原理进行深入的剖析,本篇文章就将为大家介绍关于TL431工作方式的另一种理解方式。 说到TL431的工作方式,很多人想到的必然是TL431+PC817的电源电路。其实任何基于431手册中的稳压电路,都可以有合理的电路模型。 而TL431和PC817的反激电源中的TL431,却无法,或很难解释。 图1是TL431的内部原理图
[电源管理]
万能TL431稳压电路 轻松实现温控集成
TL431 是一种非常经典并且常见的可控精密稳压源,由于其较为特殊的动态抗阻值,在电路中经常被用来代替稳压 二极管 ,在 开关电源 、可调压电源等应用当中经常能看到TL431的身影。本篇文章将介绍基于TL431的可变分压型稳压温控电路。 工作原理 在与电源进行接触之后,电路当中的加热电阻将借由 继电器 的常闭触点,来得到220V的交流电,从而开始加热。此时温度为常温,负温度系数的热敏电阻为lOkΩ,随着加热的进行,Rt阻值不断下降,Uref开始上升,此时调节Rpl亦可改变决定温度的上限温度控制点T1。 当温度达到控温点时,Rt=Rtl,Uref=UCC*R2/(R2+R11)2.5V,运算放大器输出为高电平,内部 三极管 导通,继
[电源管理]
TL431高精度可调稳压电源
TL431���ܿɵ���ѹ��Դ ���ܵ�ѹ��IC TL431�����dz����ľ��ܵ�ѹ��IC ��Ӧ�÷dz��㷺��������ѹ�����ɵ���36V������������Χ����0��1��100mA����̬��������ֵΪ0��22ŷ,�����Ӳ��͡�ͼ1������������ѹ�����������ӳ�ЧӦ��K790�������ܹ��ɵ�����������(Լ6A)����·�
[模拟电子]
tl431恒流电路
����Դ��·������ֵ��VREF�����ӵ����йأ����ʾ�����ѡ��ʱҪ�����������ú���Դ������ѹ��·���ӣ����������������á�
[模拟电子]
性能优良的TL431稳压电源设计
1.引言 TL431 是一个有良好热稳定性能的三端可调精密电压基准集成芯片,具有体积小、价格低廉、性能优良等特点:它的输出电压用两个电阻就可以任意地设置到从参考电压(2.5V)到36V范围内的任何值,典型动态阻抗仅为0.2Ω,电压参考误差为±0.4%,负载电流能力从1.0mA到100mA,温度漂移低,输出噪声电压低等。基于以上特点,不仅可以用于恒流源电路、电压比较器电路、电压监视器电路、过压保护电路等电路中、还广泛应用于线性稳压电源、开关稳压电源等直流稳压 电源 电路中,本文对TL431在线性 稳压 电源中的并联和串联型两种电源进行了详细的介绍。 2.TL431的内部结构和功能 2.1 TL431的符号 该器件的符号如图1,
[电源管理]
正确偏置TL431的应用设计
众所周知,TL431在开关电源(SMPS)反馈环路中是参考电压。该器件结合了参考电压与集电极开路误差放大器,具有操作简单和成本低廉等优点。虽然TL431已在业内被长期广泛采用,但一些设计人员仍会忽略它的偏置电流,以致在无意间降低产品的最终性能。
TL431的简化电路图如图1所示,图中包括了驱动NPN 晶体管的参考电压和误差放大器,在该封闭的电源系统中,一部分输出电压一直与TL431的Vref(参考电压)进行比较。
图1 TL431等效电路图
图2 SMPS简化直流模型(不考虑输入波动)
转换器简化直流模型如图2所示,Vout与Vref通过受传输率影响的电阻分压器进行比较,可得到
[模拟电子]
利用TL431作大功率可调稳压电源
精密电压基准IC TL431是T0—92封装如图1所示。其性能是输出压连续可调达36V,工作电流范围宽达0.1。100mA,动态电阻典型值为0.22欧,输出杂波低。图2是TL431的典型应用,其中③、②脚两端输出电压V=2.5(R2十R3)V/R3。如果改变R2的阻值大小,就可以改变输出基准电压大小。图3是利用它作电压基准和驱动外加场效应管K790作调整管构成的输出电流大(约6A)、电路简单、安全的稳压电源。 工作原理如图3所示,220v电压经变压器B降压、D1-D4整流、C1滤波。此外D5、D6、C2、C3组成倍压电路(使得Vdc=60V),Rw、R3组成分压电路,T1431、R1组成取样放大电路,9013、R2组成限流保护
[电源管理]