机壳做好了,使用的椴木层板做材料,激光切割而成,开始组装之前先来介绍一下硬件原理。
这是组装之后的整体效果图
硬件原理
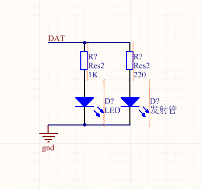
测速使用的两对红发收发管,当飞行的物体依次经过两个监测点的时候,分别记录时间,然后通过距离、时间计算出物体的速度。
红外发射板原理图

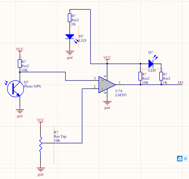
红外接收板原理图

壳体组装
材料全貌
传感器灵敏度调试
下面是检测灵敏度调节的一段视频,大概20S。灵敏度调节到能检测一根头发丝通过的程度。调试的时候观察LED是不准确的。最快捷的方式是用万用表测量输出,然后开始慢慢拧电位器,LED从灭到亮,输出电压掉到0.1V多点的时候最灵敏又不至于输出2点几V。
上一篇:基于STM32单片机的USB时钟配置设计
下一篇:详细解读STM32基本系统
- 热门资源推荐
- 热门放大器推荐
- 使用 ROHM Semiconductor 的 BU4946 的参考设计
- L7805A 高输入电压电路的典型应用(配置 2)
- LT8610 的典型应用 - 具有 2.5 uA 静态电流的 42V、2.5A 同步降压型稳压器
- 具有固定输出电压、1.5V 的典型应用电路,适用于 ADP1740 2A 低 VIN、低压差线性稳压器
- ADA4505-1ARJZ-R7 脉搏血氧计红色和红外电流源的典型应用电路,使用电压基准器件的缓冲器
- LTC3890IUH 高效双路 12V/5V 降压转换器的典型应用电路
- L7885C 功率 AM 调制器的典型应用(单位电压增益,IO = 0.5)
- L7812A 具有短路保护的高输出电流的典型应用
- 使用 MaxLinear, Inc 的 SPX2840 的参考设计
- LT3957IUHE、5V 至 16V 输入、-12V 输出反相转换器的典型应用电路

现代雷达系统的信号设计
OPA2681U

BFR340T






京公网安备 11010802033920号