这是我们设计的单片机电子钟/计时器学习板,它采用6位LED数码管显示时、分、秒,以24小时计时方式。可以通过按键实现时分调整、秒表/时钟功能转换、省电(关闭显示)等功能。我们能提供的完整的汇编语言源程序清单及电路原理设计图有助于学习者进行分析和进行实验验证。
硬件参数板上资源:MCU STC89C52、6位Led显示、3位按键。电源部分为5V直流电压,需要稳压、滤波电路,不能接反!
51单片机做的电子钟在很多地方都有介绍, 对于单片机学习者来说这个程序基本上是一道门槛,掌握了电子钟程序, 基本上可以说51单片机就掌握了80%。常见的电子钟程序由显示部分、计算部分、时钟调整部分构成,本产品硬件上完全支持倒计时器,客户只要自己修改程序就能实现倒计时功能。
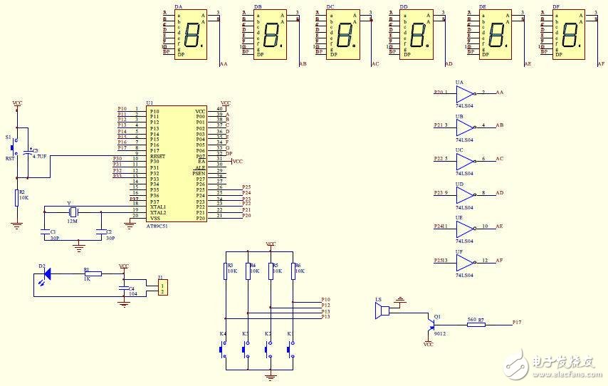
为了实现LED显示器的数字显示,可以采用静态显示法和动态显示法。由于静态显示法需要数据锁存器等硬件,接口复杂一些。考虑时钟显示只有六位,且系统没有其它复杂的处理任务,所以决定采用动态扫描法实现LED的显示。单片机采用易购的AT89S51系列,这样单片机可具有足够的空余硬件资源实现其它的扩充功能,硬件系统的总体构成如下图所示:视频演示

http://xie-gang.com/SZDZZ.htm视频演示
该板采用AT89S51单片机,最小化应用设计,采用共阳七段LED显示器,P0口输出段码数据,P2.0~P2.5做列扫描输出,P1.0,P1.2,P1.3,接三个按键开关,用以调时及功能设置。为了提高共阳数码管的驱动电压,用9012做电源驱动输出。采用12M晶振,有利于提高秒计时的精度。
本设计中,计时采用定时器T0中断完成,其余状态循环调用显示子程序,当端口开关按下时,转入相应功能程序。其主程序执行流程图见下左图:


数码管显示的数据存放在内存单元70H~75H中。其中70H~71H存放秒数据,72H~73H存放分数据,74H~75H存放时数据,每一地址单元内均为十进制BCD码。由于采用软件动态扫描实现数据显示功能,显示用十进制BCD码数据的对应段码存放在ROM表中。显示时,先取出70H~~75H某一地址中的数据,然后查得对应的显示用段码,并从P0口输出,P2口将对应的数码管选中供电,就能显示该地址单元的数据值。
定时器T0用于时间计时。定时溢出中断周期可分别设为50mst和10ms。中断进入后,先判断是时钟计时还是秒表计时,时钟计时累计中断20次(即1s)时,对秒计数单元进行加1操作,秒表计时每10ms进行加1操作。时钟计数单元地址分别在70H~71H(秒)、76H~77H(分)和78H~79H(时),最大计时值为23时59分59秒。而秒表计数单元地址也在70H~~71H(0.01毫秒)、76H~~77H(秒)和78H~~79H(分),最大计时值为99分59.99秒。7AH单元内存放“熄灭符”数据(#0AH)。在计数单元中采用十进制BCD码计数,满60(秒表功能时有100)进位,T0中断服务程序执行流程见上图右
T1中断服务程序用于指示调整单元数字的亮闪。在时间调整状态下,每过0.3S将对应单元的显示数据换成“熄灭符”数据(#0AH)。这样在调整时间时,对应调整单元的显示数据会间隔闪亮。
调时功能程序的设计方法是:按下P1.0口按键,若按下时间短于1 s则进入省电状态(数码管不亮,时钟不停);否则进入调分状态,等待操作,此时计时器停止走动。当再按下按钮时,若按下时间短于0.5s,则时间加1分;若按下时间长于0.5s,则进入[小]时调整状态。在[小]时调整状态下,当按键按下的时间长于0.5s时,退出调整状态,时钟继续走动。P1.1口按键在调时状态下可实现减1功能。

使用方法:按下K1按键,如果按下时间小于1秒,就会进入省电模式,这时数码管熄灭但是时钟仍然运行。如果按下K1按键时间大于1秒,就会进入调分状态,此时计时器停止走动等待操作,这时中间的两位00会闪烁,这时当按下K1按键时间小于0.5秒时,时间信息就会加1(单位分钟);若时间大于0.5秒,这时左边的两位00会闪烁,进入小时调整,在小时调整状态下按下S6按键时间小于0.5秒时,时间信息就会加1(单位小时),如果按下按键时间大于0.5S时,就会退出调整状态,时钟继续走动。
配件:采用PL2303芯片的USB转TTL串口模块 每个15元 含一根4芯杜邦连接线
你还可以另外购买我们的PL2303模块,就能实现STC芯片的在线程序下载。只要连接3根线:一根串口入R连接单片机的P3.1TXD、一根串口出D连接单片机的P3.0 RXD、一根地线-连接单片机的电源地即可。
然后将PL2303的USB转串口模块插入电脑的USB口(已经安装好2303的驱动),然后在STC编程软件界面中选择单片机型号STC89C52RC,选择COM6(具体按电脑实际虚拟出的串口号)波特率选择9600,点击“OPEN FILE”选择你的烧写文件,点击“下载”按钮,然后接通超声波测距成品学习板的电源,3秒左右就能完成程序下载并运行。
以下是部分汇编源程序,购买我们产品后我们可以通过电子邮件将完整的单片机汇编源程序和烧写文件发送给客户。 ;;;;;;;;;;;;;;;;;;;;;;;;;;;;;;;;;;;;;;;;;
;; AT89S51时钟程序 ;;(该程序不全,不要直接使用。购买产品后提供全部程序和图纸)
;;;;;;;;;;;;;;;;;;;;;;;;;;;;;;;;;;;;;;;;;
;
; 定时器T0、T1溢出周期为50MS,T0为秒计数用, T1为调整时闪烁用,
; P1.0、P1.1、P1.2为调整按钮,P0口 为字符输出口,采用共阳显示管。
;
;;;;;;;;;;;;;;;;;;;;;;;;;;;;;;;;;;;;;;;;;
;; 中断入口程序 ;
;;;;;;;;;;;;;;;;;;;;;;;;;;;;;;;;;;;;;;;;;
;
ORG 0000H ;程序执行开始地址
LJMP START ;跳到标号START执行
ORG 0003H ;外中断0中断程序入口
RETI ;外中断0中断返回
ORG 000BH ;定时器T0中断程序入口
LJMP INTT0 ;跳至INTTO执行
ORG 0013H ;外中断1中断程序入口
RETI ;外中断1中断返回
ORG 001BH ;定时器T1中断程序入口
LJMP INTT1 ;跳至INTT1执行
ORG 0023H ;串行中断程序入口地址
RETI ;串行中断程序返回
;;;;;;;;;;;;;;;;;;;;;;;;;;;;;;;;;;;;;;;;
;; 主 程 序 ;;
;;;;;;;;;;;;;;;;;;;;;;;;;;;;;;;;;;;;;;;;
;
START: LCALL ST ;上电显示年月日及班级学号
MOV R0,#70H ;清70H-7AH共11个内存单元
MOV R7,#0BH ;
CLEARDISP: MOV @R0,#00H ;
INC R0 ;
DJNZ R7,CLEARDISP ;
MOV 20H,#00H ;清20H(标志用)
MOV 7AH,#0AH ;放入“熄灭符”数据
MOV TMOD,#11H ;设T0、T1为16位定时器
MOV TL0,#0B0H ;50MS定时初值(T0计时用)
MOV TH0,#3CH ;50MS定时初值
MOV TL1,#0B0H ;50MS定时初值(T1闪烁定时用)
MOV TH1,#3CH ;50MS定时初值
SETB EA ;总中断开放
SETB ET0 ;允许T0中断
SETB TR0 ;开启T0定时器
MOV R4,#14H ;1秒定时用初值(50MS×20)
START1: LCALL DISPLAY ;调用显示子程序
JNB P1.0,SETMM1 ;P1.0口为0时转时间调整程序
JNB P1.1,FUNSS ; 秒表功能,P1.1按键调时时作减1加能
JNB P1.2,FUNPT ;STOP,PUSE,CLR
SJMP START1 ;P1.0口为1时跳回START1
SETMM1: LJMP SETMM ;转到时间调整程序SETMM
FUNSS: LCALL DS20MS
JB P1.1,START1
WAIT11: JNB P1.1,WAIT11
CPL 03H
MOV 70H,#00H
MOV 71H,#00H
MOV 76H,#00H
MOV 77H,#00H
MOV 78H,#00H
MOV 79H,#00H
AJMP START1
FUNPT: LCALL DS20MS
JB P1.2,START1
WAIT22: JNB P1.2,WAIT21
CLR ET0
CLR TR0
WAIT33: JB P1.2,WAIT31
LCALL DS20MS
JB P1.2,WAIT33
WAIT66: JNB P1.2,WAIT61
MOV R0,#70H ;清70H-79H共10个内存单元
MOV R7,#0AH ;
CLEARP: MOV @R0,#00H ;
INC R0 ;
DJNZ R7,CLEARP ;
WAIT44: JB P1.2,WAIT41
LCALL DS20MS
JB P1.2,WAIT44
WAIT55: JNB P1.2,WAIT51
SETB ET0
SETB TR0
AJMP START1
WAIT21: LCALL DISPLAY
AJMP WAIT22
WAIT31: LCALL DISPLAY
AJMP WAIT33
WAIT41: LCALL DISPLAY
AJMP WAIT44
WAIT51: LCALL DISPLAY
AJMP WAIT55
WAIT61: LCALL DISPLAY
AJMP WAIT66
;
;;;;;;;;;;;;;;;;;;;;;;;;;;;;;;;;;;;;;;;;;
;; 1秒计时程序 ;;
;;;;;;;;;;;;;;;;;;;;;;;;;;;;;;;;;;;;;;;;;
;T0中断服务程序
INTT0: PUSH ACC ;累加器入栈保护
PUSH PSW ;状态字入栈保护
CLR ET0 ;关T0中断允许
CLR TR0 ;关闭定时器T0
JB 03H,FSS
MOV A,#0B7H ;中断响应时间同步修正
ADD A,TL0 ;低8位初值修正
MOV TL0,A ;重装初值(低8位修正值)
MOV A,#3CH ;高8位初值修正
ADDC A,TH0 ;
MOV TH0,A ;重装初值(高8位修正值)
SETB TR0 ;开启定时器T0
DJNZ R4, OUTT0 ;20次中断未到中断退出
ADDSS: MOV R4,#14H ;20次中断到(1秒)重赋初值
MOV R0,#71H ;指向秒计时单元(71H-72H)
ACALL ADD1 ;调用加1程序(加1秒操作)
MOV A,R3 ;秒数据放入A(R3为2位十进制数组合)
CLR C ;清进位标志
CJNE A,#60H,ADDMM ;
ADDMM: JC OUTT0 ;小于60秒时中断退出
ACALL CLR0 ;大于或等于60秒时对秒计时单元清0
MOV R0,#77H ;指向分计时单元(76H-77H)
ACALL ADD1 ;分计时单元加1分钟
MOV A,R3 ;分数据放入A
CLR C ;清进位标志
CJNE A,#60H,ADDHH ;
ADDHH: JC OUTT0 ;小于60分时中断退出
ACALL CLR0 ;大于或等于60分时分计时单元清0
MOV R0,#79H ;指向小时计时单元(78H-79H)
ACALL ADD1 ;小时计时单元加1小时
MOV A,R3 ;时数据放入A
CLR C ;清进位标志
JB 03H,OUTT0 ;秒表时最大数为99
CJNE A,#24H,HOUR ;
HOUR: JC OUTT0 ;小于24小时中断退出
ACALL CLR0 ;大于或等于24小时小时计时单元清0
OUTT0: MOV 72H,76H ;中断退出时将分、时计时单元数据移
MOV 73H,77H ;入对应显示单元
MOV 74H,78H ;
MOV 75H,79H ;
POP PSW ;恢复状态字(出栈)
POP ACC ;恢复累加器
SETB ET0 ;开放T0中断
RETI ;中断返回
;秒表计时程序(10MS加1),低2位为0.1、0.01秒,中间2位为秒,最高位为分。
;最大计数值为99
FSS: MOV A,#0F7H ;中断响应时间同步修正,重装初值(10ms)
ADD A,TL0 ;低8位初值修正
MOV TL0,A ;重装初值(低8位修正值)
MOV A,#0D8H ;高8位初值修正
ADDC A,TH0 ;
MOV TH0,A ;重装初值(高8位修正值)
SETB TR0 ;开启定时器T0
MOV R0,#71H ;指向秒计时单元(71H-72H)
ACALL ADD1 ;调用加1程序(加1秒操作)
CLR C ;
MOV A,R3 ;
JZ FSS1 ;加1后为00,C=0
SETB C ;加1后不为00,C=1
FSS1: AJMP ADDMM ;
》》》》》》》》》》》省略》》》》》
;;;;;;;;;;;;;;;;;;;;;;;;;;;;;;;;;;;;;;;;;
;; 加1子 程 序 ;;
;;;;;;;;;;;;;;;;;;;;;;;;;;;;;;;;;;;;;;;;;
;
ADD1: MOV A,@R0 ;取当前计时单元数据到A
DEC R0 ;指向前一地址
SWAP A ;A中数据高四位与低四位交换
ORL A,@R0 ;前一地址中数据放入A中低四位
ADD A,#01H ;A加1操作
DA A ;十进制调整
MOV R3,A ;移入R3寄存器
ANL A,#0FH ;高四位变0
MOV @R0,A ;放回前一地址单元
MOV A,R3 ;取回R3中暂存数据
INC R0 ;指向当前地址单元
SWAP A ;A中数据高四位与低四位交换
ANL A,#0FH ;高四位变0
MOV @R0,A ;数据放入当削地址单元中
RET ;子程序返回
》》》》》》》》》》》省略》》》》》
;;;;;;;;;;;;;;;;;;;;;;;;;;;;;;;;;;;;;;;;;
;; 延时程序 ;;
;;;;;;;;;;;;;;;;;;;;;;;;;;;;;;;;;;;;;;;;;
;
;1MS延时程序,LED显示程序用
DL1MS: MOV R6,#14H
上一篇:基于51单片机的蓝牙台灯设计
下一篇:基于STC89C51单片机的温控风扇设计方案
推荐阅读最新更新时间:2026-03-25 11:54
- 用于 7VIN 至 16VIN、1.5V 和 1.2V 输出的 LTM4628EV DC/DC 模块稳压器的典型应用电路
- 使用 Analog Devices 的 LTC3728LIGN 的参考设计
- DER-406 - 适用于 A19 灯的 5.76 W 高 PF 非隔离降压-升压型 TRIAC 调光 LED 驱动器
- ADR5045B 5V 输出精密微功率并联模式电压基准的典型应用
- LT3970EDDB-3.42 2.5V 降压转换器的典型应用
- MC78M08BDTG 8V 电流调节器的典型应用
- LT1021DCN8-5 精密电压基准的典型应用
- DER-282 - 100W, 扁平(11 mm), LLC DC-DC转换器
- REF193 低压差开尔文连接电压基准的典型应用电路
- LT3088EM 线性稳压器用于添加软启动的典型应用

Xilinx 早期FPGA/CPLD芯片开发工具基于foundation3的使用学习教程
C51单片机实现双按键控制八位数码管滚动十六进制数
现代雷达系统的信号设计
CLC5612IMX
BFR340T






京公网安备 11010802033920号